E/ECE/324/Rev.1/Add.50/Rev.3−E/ECE/TRANS/505/Rev.1/Add.50/Rev.3
5 February 2016


Agreement

Concerning the Adoption of Uniform Technical Prescriptions for Wheeled Vehicles, Equipment and Parts which can be Fitted and/or be Used on Wheeled Vehicles and the Conditions for Reciprocal Recognition of Approvals Granted on the Basis of these Prescriptions*

(Revision 2, including the amendments which entered into force on 16 October 1995)

Addendum 50 – Regulation No. 51

Revision 3

03 series of amendments – Date of entry into force: 20 January 2016
Supplement 1 to the 03 series of amendments – Date of entry into force: 8 October 2016

Uniform provisions concerning the approval of motor vehicles having at least four wheels with regard to their sound emissions

This document is meant purely as documentation tool. The authentic and legal binding text is: ECE/TRANS/WP.29/2015/62.

_
UNITED NATIONS

Regulation No. 51

Uniform provisions concerning the approval of motor vehicles having at least four wheels with regard to their sound emissions

Contents

1. Scope

2. Definitions

3. Application for approval

4. Markings

5. Approval

6. Specifications

7. Modification and extension of approval of a vehicle type

8. Conformity of production

9. Penalties for non-conformity of production

10. Production definitively discontinued

11. Transitional provisions

12. Names and addresses of Technical Services responsible for conducting approval tests and of Type Approval Authorities

Annexes

1 Communication 23

Appendix 1 - Addendum to the communication form No …

Appendix 2 - Technical Information Document

2 Arrangements of the approval mark

3 Methods and instruments for measuring the sound made by motor vehicles

Appendix

4 Exhaust silencing systems containing acoustically absorbing fibrous materials

Appendix

5 Compressed air noise

Appendix

6 Checks on conformity of production

7 Measuring method to evaluate compliance with the Additional Sound Emission Provisions

Appendix - Statement of Compliance with the Additional Sound Emission Provisions

1. Scope

This Regulation contains provisions on the sound emitted by motor vehicles and applies to vehicles of categories M and N.1

The specifications in this Regulation are intended to reproduce the sound levels which are generated by vehicles during normal driving in urban traffic.

2. Definitions

For the purpose of this Regulation,

2.1. "Approval of a vehicle" means the approval of a vehicle type with regard to sound;

2.2. "Vehicle type" means a category of motor vehicles which do not differ in such essential respects as:

2.2.1. For vehicles tested according to Annex 3, paragraph 3.1.2.1.:

2.2.1.1. The shape or materials of the engine compartment and its soundproofing;

2.2.1.2. The type of engine (positive or compression ignition, two- or four-stroke, reciprocating or rotary piston), number and capacity of cylinders, number and type of carburettors or injection system, arrangement of valves, or the type of electric motor;

2.2.1.3. Rated maximum net power and corresponding rated engine speed(s); however if the rated maximum net power and the corresponding rated engine speed differs only due to different engine mappings, these vehicles may be regarded as from the same type;

2.2.1.4. The silencing system.

2.2.2. For vehicles tested according to Annex 3, paragraph 3.1.2.2.:

2.2.2.1. The shape or materials of the engine compartment and its soundproofing;

2.2.2.2. The type of engine (positive or compression ignition, two- or four-stroke, reciprocating or rotary piston), number and capacity of cylinders, type of injection system, arrangement of valves, rated engine speed (S), or the type of electric motor;

2.2.2.3. Vehicles having the same type of engine and/or different overall gear ratios may be regarded as vehicles of the same type;

2.3. However, if the differences in paragraph 2.2.2. provide for different target conditions, as described in paragraph 3.1.2.2. of Annex 3, these differences are to be considered as a change of type;

2.4. "Mass of a vehicle in running order (mro)" means

(a) In the case of a motor vehicle:

The mass of the vehicle, with its fuel tank(s) filled to at least 90 per cent of its or their capacity/ies, including the mass of the driver, of the fuel and liquids, fitted with the standard equipment in accordance with the manufacturer's specifications and, when they are fitted, the mass of the bodywork, the cabin, the coupling and the spare wheel(s) as well as the tools;

(b) In the case of a trailer:

The mass of the vehicle including the fuel and liquids, fitted with the standard equipment in accordance with the manufacturer's specifications, and, when they are fitted, the mass of the bodywork, additional coupling(s), the spare wheel(s) and the tools.

2.5. "Technically permissible maximum laden mass (M)" means the maximum mass allocated to a vehicle on the basis of its construction features and its design performances; the technically permissible laden mass of a trailer or of a semi-trailer includes the static mass transferred to the towing vehicle when coupled;

2.6. "Vehicle length" means a dimension which is measured according to ISO standard 612-1978, term No. 6.1. In addition to the provisions of that standard, when measuring the vehicle structural length the following devices shall not be taken into account:

(a) Wiper and washer devices;

(b) Front or rear marker-plates;

(c) Customs sealing devices and their protection;

(d) Devices for securing the tarpaulin and their protection;

(e) Lighting equipment;

(f) Rear view mirrors;

(g) Rear space watching aids;

(h) Air-intake pipes;

(i) Length stops for demountable bodies;

(j) Access steps;

(k) Ram rubbers;

(l) Lifting platforms, access ramps and similar equipment in running order, not exceeding 200 mm, provided that the loading capacity of the vehicle is not increased;

(m) Coupling devices for motor vehicles.

2.7 "Vehicle width" means a dimension which is measured according to ISO standard 612-1978, term No. 6.2. In addition to the provisions of that standard, when measuring the vehicle structural width the following devices shall not be taken into account:

(a) Customs sealing devices and their protection;

(b) Devices for securing the tarpaulin and their protection;

(c) Tyre failure tell-tale devices;

(d) Protruding flexible parts of a spray-suppression system;

(e) Lighting equipment.

2.8. "Rated maximum net power, Pn " means the engine power expressed in kW and measured by the method pursuant to Regulation No. 85.

2.8.1. "Total engine power" means the sum of all power from available propulsion sources.

2.9. "Rated engine speed, S" means the declared engine speed in min-1 (rpm) at which the engine develops its rated maximum net power pursuant to Regulation No. 85 or, where the rated maximum net power is reached at several engine speeds, the highest one of those speeds.

2.10. "Power to Mass Ratio index (PMR)" means a numerical quantity (see Annex 3, paragraph 3.1.2.1.1.) with no dimension used for the calculation of acceleration.

2.11. "Reference point" means one of the following points:

2.11.1. In the case of vehicles of categories M1, N1 and M2 < 3,500 kg technically permissible maximum laden mass:

(a) For front engine vehicles: the front end of the vehicle;

(b) For mid-engine vehicles: the centre of the vehicle;

(c) For rear engine vehicles: the rear end of the vehicle.

2.11.2. In the case of vehicles of categories M2 > 3,500kg technical permissible maximum laden mass, M3, N2, N3:

(a) For front-engine vehicles, the front end of the vehicle;

(b) For all other vehicles, the border of the engine closest to the front of the vehicle;

2.12. "Engine" means the power source without detachable accessories.

Power source includes in this context all sources of motive power; for example, electric or hydraulic power sources used alone or in combination with other power sources.

2.13. "Target acceleration" means acceleration at a partial throttle condition in urban traffic and is derived from statistical investigations.

2.14. "Reference acceleration" means the required acceleration during the acceleration test on the test track.

2.15. "Gear ratio weighting factor k" means a dimensionless numerical quantity used to combine the test results of two gear ratios for the acceleration test and the constant speed test.

2.16. "Partial power factor kp" means a numerical quantity with no dimension used for the weighted combination of the test results of the acceleration test and the constant speed test for vehicles.

2.17. "Pre-acceleration" means application of acceleration control device prior to AA' for the purpose of achieving stable acceleration between AA' and BB' as referred to in Figure 1 of Appendix 1 to Annex 3.

2.18. "Locked gear ratios" means the control of transmission such that the transmission gear cannot change during a test.

2.19. "Silencing system" means a complete set of components necessary for limiting the sound produced by an engine, its intake and its exhaust (the exhaust manifold(s), the catalyst(s) and emission after-treatment device(s) are not considered part of the silencing system; these parts belong to the engine).

2.20. "Design family of exhaust silencing system or exhaust silencing system components" means a group of silencing systems or components thereof in which all of the following characteristics are the same:

(a) The presence of net gas flow of the exhaust gases through the absorbing fibrous material when in contact with that material;

(b) The type of the fibres;

(c) Where applicable, binder material specifications;

(d) Average fibre dimensions;

(e) Minimum bulk material packing density in kg/m³;

(f) Maximum contact surface between the gas flow and the absorbing material.

2.21. "Exhaust silencing system of different types" means silencing systems which significantly differ in respect of at least one of the following:

(a) Trade names or trademarks of their components;

(b) The characteristics of the materials constituting their components, except for the coating of those components;

(c) The shape or size of their components;

(d) The operating principles of at least one of their components;

(e) The assembly of their components;

(f) The number of exhaust silencing systems or components.

2.22. "Replacement silencing system" means any part of the silencing system or its components intended for use on a vehicle, other than a part of the type fitted to this vehicle when submitted for type-approval pursuant to this Regulation.

2.23. "R-point" means R-point as defined in paragraph 2.4. of Annex 1 to the Consolidated Resolution on the Construction of Vehicles (R.E.3.).

2.24. Table of symbols

Symbol

Unit

Annex

Paragraph

Explanation

mro

kg

Annex 3

2.2.1.

mass in running order; value to be reported and used for calculations to a precision of 10 kg

mt

kg

Annex 3

2.2.1.

test mass of the vehicle; value to be reported and used for calculations to a precision of 10 kg

mtarget

kg

Annex 3

2.2.1.

target mass of the vehicle

mxload

kg

Annex 3

2.2.1.

extra loading

mfa load unladen

kg

Annex 3

2.2.1.

front axle load in unladen condition

mra load unladen

kg

Annex 3

2.2.1.

rear axle load in unladen condition

munladen

kg

Annex 3

2.2.1.

unladen vehicle mass

mac ra max

kg

Annex 3

2.2.1.

Technically permissible maximum laden mass allowed for the rear axle as declared by the manufacturer

md

kg

Annex 3

2.2.1.

mass of driver

mchassis M2M3

kg

Annex 3

2.2.1.

mass of the incomplete vehicle (M2 or M3)

mxload M2M3

kg

Annex 3

2.2.1.

extra load to be added to the incomplete vehicle (M2 or M3) to reach the mass of the vehicle in running order as chosen by the manufacturer

mfa load laden

kg

Annex 3

2.2.7.2.

front axle load in laden condition

mra load laden

kg

Annex 3

2.2.7.2.

rear axle load in laden condition

AA'



Annex 3

3.1.1.

line perpendicular to vehicle travel which indicates beginning of zone in which to record sound pressure level during test

BB'



Annex 3

3.1.1.

line perpendicular to vehicle travel which indicates end of zone in which to record sound pressure level during test

CC'



Annex 3

3.1.1.

line of vehicle travel through test surface defined in ISO 10844

PP'



Annex 3

3.1.1.

line perpendicular to vehicle travel which indicates location of microphones

vtest

km/h

Annex 3

3.1.2.1.

vehicle test speed

PMR



Annex 3

3.1.2.1.1.

power-to-mass ratio index to be used for calculations; value to be reported and used for calculations to the first decimal place

Pn

kW

Annex 3

3.1.2.1.1.

rated total engine net power

l

m

Annex 3

3.1.2.1.2.

reference length; value to be reported and used for calculations to a precision of 0.01 m (1 cm)

lveh

m

Annex 3

3.1.2.1.2.

length of vehicle; value to be reported and used for calculations to a precision of 0.01 m (1 cm)

vAA'

km/h

Annex 3

3.1.2.1.2.

vehicle velocity when reference point passes line AA' (see 5.1. for definition of reference point); value to be reported and used for calculations to the first decimal place

vBB'

km/h

Annex 3

3.1.2.1.2.

vehicle velocity when reference point or rear of vehicle passes line BB' (see 5.1. for definition of reference point); value to be reported and used for calculations to the first decimal place

vPP'

km/h

Annex 3

3.1.2.1.2.

vehicle velocity when reference point passes line PP' (see 5.1. for definition of reference point); value to be reported and used for calculations to the first decimal place

awot test

m/s2

Annex 3

3.1.2.1.2.1.

acceleration at wide-open throttle from AA' to BB'; value to be reported and used for calculations to the second decimal place

awot test,i

m/s2

Annex 3

3.1.2.1.2.1.

acceleration at wide-open throttle achieved in a particular gear i; value to be reported and used for calculations to the second decimal place

lpa

m

Annex 3

3.1.2.1.2.1.

point of depressing the accelerator before line AA'; value to be reported in full meter

awot test, PP-BB

m/s2

Annex 3

3.1.2.1.2.2.

acceleration at wide-open throttle from PP' to BB'; value to be reported and used for calculations to the second decimal place

aurban

m/s2

Annex 3

3.1.2.1.2.3.

target acceleration representing urban traffic acceleration; value to be reported and used for calculations to the second decimal place

awot ref

m/s2

Annex 3

3.1.2.1.2.4.

reference acceleration for the wide-open-throttle test; value to be reported and used for calculations to the second decimal place

kP



Annex 3

3.1.2.1.3.

partial power factor; value to be reported and used for calculations to the second decimal place

awot i

m/s2

Annex 3

3.1.2.1.4.1.

acceleration at wide-open-throttle in gear ratio i; value to be reported and used for calculations to the second decimal place

awot (+ 1)

m/s2

Annex 3

3.1.2.1.4.1.

acceleration at wide-open-throttle in gear ratio (i + 1); value to be reported and used for calculations to the second decimal place

gear ratio i



Annex 3

3.1.2.1.4.1.

first of two gear ratios for use in the vehicle test

gear ratio i+1



Annex 3

3.1.2.1.4.1.

second of two gear ratios, with an engine speed lower than gear ratio i

k



Annex 3

3.1.2.1.4.1.

gear ratio weighting factor; value to be reported and used for calculations to the second decimal place

nBB'

1/min

Annex 3

3.1.2.2.

engine rotational speed of the vehicle, when the reference point passes BB'; value to be reported and used for calculations to a precision of 10 min-1

S

1/min

Annex 3

3.1.2.2.

rated engine rotational speed in revs per minute, synonymous with the engine rotational speed at maximum power

ntarget BB'

1/min

Annex 3

3.1.2.2.1.1.(a)

target engine rotational speed of the vehicle when the reference point has to pass line BB' (see 2.11.2. for definition of reference point)

vtarget BB'

km/h

Annex 3

3.1.2.2.1.1.(a)

target vehicle velocity when it is necessary that the reference point has to pass line BB' (see 2.11.2. for definition of reference point)

vBB' gear I

km/h

Annex 3

3.1.2.2.1.1.(b)

target vehicle velocity when certain conditions are met

vBB' gear i, i= 1,2

km/h

Annex 3

3.1.2.2.1.1. (c)

target vehicle velocity when certain conditions are met

gearx

-

Annex 3

3.1.2.2.1.1. (d)

first of two gear ratios used for testing of M2 having a maximum authorized mass of more than 3 500 kg, M3, N2, and N3 where certain criteria on test conditions are met

geary

-

Annex 3

3.1.2.2.1.1. (d)

second of two gear ratios used for testing of M2 having a maximum authorized mass of more than 3,500 kg, M3, N2, and N3 where certain criteria on test conditions are met

vBB'x

km/h

Annex 3

3.1.2.2.1.1. (d)

target vehicle velocity when certain conditions are met

vBB'y

km/h

Annex 3

3.1.2.2.1.1. (d)

target vehicle velocity when certain conditions are met

vBB'1

km/h

Annex 3

3.1.2.2.1.2. (b)

target vehicle velocity when certain conditions are met

vBB'2

km/h

Annex 3

3.1.2.2.1.2. (b)

target vehicle velocity when certain conditions are met

nBB'i, i=1,2

1/min

Annex 3

3.1.2.2.1.2. (d)

engine rotational speed when the reference point passes BB' when certain conditions are met

Lcrs i

dB(A)

Annex 3

3.1.3.1.

vehicle sound pressure level at constant speed test for gear i; value to be reported and used for calculations to the first decimal place

Lcrs (i + 1)

dB(A)

Annex 3

3.1.3.1.

vehicle sound pressure level at constant speed test for gear (i + 1); value to be reported and used for calculations to the first decimal place

Lcrs rep

dB(A)

Annex 3

3.1.3.1.

reported vehicle sound pressure level at constant speed test; value to be reported and used for calculations to the first decimal place

Lwot i

dB(A)

Annex 3

3.1.3.1.

vehicle sound pressure level at wide-open-throttle test for gear i; value to be reported and used for calculations to the first decimal place

Lwot (i + 1)

dB(A)

Annex 3

3.1.3.1.

vehicle sound pressure level at wide-open-throttle test for gear (i + 1); ; value to be reported and used for calculations to the first decimal place

Lwot rep

dB(A)

Annex 3

3.1.3.1.

reported vehicle sound pressure level at wide-open-throttle; value to be reported and used for calculations to the first decimal place

Lurban

dB(A)

Annex 3

3.1.3.1.

reported vehicle sound pressure level representing urban operation; value to be reported mathematically rounded to the nearest integer

awot_ASEP

m/s2

Annex 7

2.3.

maximum required acceleration at wide-open-throttle

κ



Annex 7

2.3.

gears to be tested under "Additional Sound Emission Provisions" (ASEP)

nBB_ASEP

1/min

Annex 7

2.3.

maximum test engine speed; value to be reported and used for calculations to a precision of 10 min-1

vAA_ASEP

km/h

Annex 7

2.3.

minimum vehicle speed at line AA' reported and used for calculations to the first decimal place

vBB_ASEP

km/h

Annex 7

2.3.

maximum vehicle speed at line AA' reported and used for calculations to the first decimal place

Pj



Annex 7

2.5.

test point(s) under ASEP

j



Annex 7

2.5.

index for the test points under ASEP

vBB_j

km/h

Annex 7

2.5.

vehicle test speed at BB' for a particular ASEP test point

awot,test, κj

m/s2

Annex 7

2.6.

acceleration at wide-open throttle achieved in gear κ and at test point j

Lwot,κj

dB(A)

Annex 7

2.6.

sound pressure level measured for a gear κ and at a test point j; value to be reported and used for calculations to the first decimal place

nBB,κj

1/min

Annex 7

2.6.

vehicle test engine speed at BB' for a gear κ and at test point j

vAA,κj

km/h

Annex 7

2.6.

vehicle test speed at AA' for a gear κ and at test point j; value to be reported and used for calculations to the first decimal place

vBB,κj

km/h

Annex 7

2.6.

vehicle test speed at BB' for a gear κ and at test point j; value to be reported and used for calculations to the first decimal place

Lanchor,κ

dB(A)

Annex 7

3.1.

reported vehicle sound pressure level for gear ratio i from Annex 3; value to be reported and used for calculations to the first decimal place

nanchor,κ

1/min

Annex 7

3.1.

reported vehicle engine speed for gear ratio i from Annex 3

vanchor,κ

km/h

Annex 7

3.1.

reported vehicle test speed for gear ratio i at BB’ from Annex 3; value to be reported and used for calculations to the first decimal place

Lκj

dB(A)

Annex 7

4.

sound pressure level measured for a gear κ and at a test point j; value to be reported and used for calculations to the first decimal place

Lref

dB(A)

Annex 7

5.3.

reference sound pressure level for reference sound assessment; value to be reported and used for calculations to the first decimal place

nref_κ

1/min

Annex 7

5.3.

reference engine speed for reference sound assessment

vref

km/h

Annex 7

5.3.

reference vehicle test speed for reference sound assessment

kP_ASEP



Annex 7

6.2.

partial power factor determined for the Lurban principle of ASEP

Lwot_ASEP

dB(A)

Annex 7

6.2.

vehicle sound pressure level measured for the Lurban principle of ASEP; value to be reported and used for calculations to the first decimal place

Lurban_ASEP

dB(A)

Annex 7

6.2.

Estimated urban sound pressure level determined for the Lurban principle of ASEP; value to be reported and used for calculations to the first decimal place

Lurban_measured_ASEP

dB(A)

Annex 7

6.2.

interim result for calculation of Lurban_ASEP; value to be reported and used for calculations to the first decimal place

Lurban_normalized

dB(A)

Annex 7

6.2.

interim result for calculation of Lurban_ASEP; value to be reported and used for calculations to the first decimal place

3. Application for approval

3.1. The application for approval of a vehicle type with regard to sound shall be submitted by its manufacturer or by his duly accredited representative.

3.2. It shall be accompanied by the undermentioned documents and the following particulars in triplicate:

3.2.1. A description of the vehicle type with regard to the items mentioned in paragraph 2.2. above. The numbers and/or symbols identifying the engine type and the vehicle type shall be specified;

3.2.2. A list of the components, duly identified, constituting the sound reduction system;

3.2.3. A drawing of the assembled sound reduction system and an indication of its position on the vehicle;

3.2.4. Detailed drawings of each component to enable it to be easily located and identified, and a specification of the materials used.

3.2.5. A technical information document including the information as outlined in Annex 1, Appendix 2.

3.3. In the case of paragraph 2.2.2. the single vehicle, representative of the type in question, will be selected by the Technical Service conducting approval tests, in accordance with the vehicle manufacturer, as that with the lowest mass in running order with the shortest length and following the specification laid down in paragraph 3.1.2.2. in Annex 3.

3.4. At the request of the Technical Service conducting approval tests, the vehicle manufacturer shall, in addition, submit a sample of the sound reduction system and an engine of at least the same cylinder capacity and rated maximum net power as that fitted to the vehicle in respect of which type-approval is sought.

3.5. The Type Approval Authority shall verify the existence of satisfactory arrangements for ensuring effective control of the conformity of production before type approval is granted.

4. Markings

4.1. The components of the sound reduction system, excluding fixing hardware and piping, shall bear:

4.1.1. The trade name or mark of the manufacturer of the sound reduction system and of its components; and

4.1.2. The manufacturer's trade description;

4.2. These markings shall be clearly legible and be indelible even after fitting.

4.3. A component may carry several approval numbers if it has been approved as component of several replacement silencing systems.

5. Approval

5.1. Type approval shall only be granted if the vehicle type meets the requirements of paragraphs 6. and 7. below.

5.2. An approval number shall be assigned to each type approved. Its first two digits (at present 03 corresponding to the 03 series of amendments) shall indicate the series of amendments incorporating the most recent major technical amendments made to the Regulation at the time of issue of the approval. The same Contracting Party shall not assign the same number to another vehicle type.

5.3. Notice of approval or of extension or of refusal or withdrawal of approval or of production definitively discontinued of a vehicle type pursuant to this Regulation shall be communicated to the Parties to the Agreement applying this Regulation, by means of a form conforming to the model in Annex 1 to this Regulation.

5.4. There shall be affixed, conspicuously and in a readily accessible place specified on the approval form, to every vehicle conforming to a vehicle type approved under this Regulation an international approval mark consisting of:

5.4.1. A circle surrounding the letter "E" followed by the distinguishing number of the country which has granted approval;2

5.4.2. The number of this Regulation, followed by the letter "R", a dash and the approval number to the right of the circle prescribed in paragraph 5.4.1.

5.5. If the vehicle conforms to a vehicle type approved under one or more other Regulations annexed to the Agreement, in the country which has granted approval under this Regulation, the symbol prescribed in paragraph 5.4.1. need not be repeated; in such a case the regulation and approval numbers and the additional symbols of all the Regulations under which approval has been granted in the country which has granted approval under this Regulation shall be placed in vertical columns to the right of the symbol prescribed in paragraph 5.4.1.

5.6. The approval mark shall be clearly legible and be indelible.

5.7. The approval mark shall be placed close to or on the vehicle data plate affixed by the manufacturer.

5.8. Annex 2 to this Regulation gives examples of arrangements of the approval mark.

6. Specifications

6.1. General specifications

6.1.1. The vehicle, its engine and its sound reduction system shall be so designed, constructed and assembled as to enable the vehicle, in normal use, despite the vibration to which it may be subjected, to comply with the provisions of this Regulation.

6.1.2. The sound reduction system shall be so designed, constructed and assembled as to be able to reasonably resist the corrosive phenomena to which it is exposed having regard to the conditions of use of the vehicle, including regional climate differences.

6.2. Specifications regarding sound levels

6.2.1. Methods of measurement

6.2.1.1. The sound made by the vehicle type submitted for approval shall be measured by the methods described in Annex 3 to this Regulation for the vehicle in motion and for the vehicle when stationary;3 in the case of a vehicle where an internal combustion engine cannot operate when the vehicle is stationary, the emitted sound shall only be measured in motion. In the case of a hybrid electrical vehicle of category M1 where an internal combustion engine cannot operate when the vehicle is stationary, the emitted sound shall be measured according to Annex 3, paragraph 4.

Vehicles having a technically maximum permissible laden mass exceeding 2,800 kg shall be subjected to an additional measurement of the compressed air noise with the vehicle stationary in accordance with the specifications of Annex 5, if the corresponding brake equipment is part of the vehicle.

6.2.1.2. The values measured in accordance with the provisions of paragraph 6.2.1.1. above shall be entered in the test report and a certificate corresponding to the model shown in Annex 1.

6.2.2. Sound level limits

The sound level measured in accordance with the provisions of Annex 3 to this Regulation, mathematically rounded to the nearest integer value, shall not exceed the following limits:

Vehicle category

Vehicles used for the carriage of passengers

Limit Values (dB(A))

Phase 1

Phase 2

Phase 3

M1

PMR ≤ 120

72

70

68

120 < PMR ≤ 160

73

71

69

PMR > 160

75

73

71

PMR > 200, no. of seats ≤ 4, R-point height < 450mm from the ground

75

74

72

M2

M ≤ 2.5 t

72

70

69

2.5 t < M ≤ 3.5 t

74

72

71

M > 3.5 t; Pn ≤ 135 kW

75

73

72

M > 3.5 t; Pn > 135 kW

75

74

72

M3

Pn ≤ 150 kW

76

74

73

150 kW < Pn ≤ 250 kW

78

77

76

Pn > 250 kW

80

78

77

Vehicle category

Vehicles used for the carriage of goods

Phase 1

Phase 2

Phase 3

N1

M ≤ 2.5 t

72

71

69

M > 2.5 t

74

73

71

N2

Pn ≤ 135kW

77

75

74

Pn > 135 kW

78

76

75

N3

Pn ≤ 150 kW

79

77

76

150 kW < Pn ≤ 250 kW

81

79

77

Pn > 250 kW

82

81

79

6.2.2.1. For vehicle types of category M1 derived from N1 vehicle types having a technically permissible maximum laden mass above 2.5 tons and a R-point height greater than 850 mm from the ground, the limits of vehicles types of category N1 having a technically permissible maximum laden mass above 2.5 tons apply.

6.2.2.2. For vehicle types designed for off-road4 use, the limit values shall be increased by 2 dB(A) for M3 and N3 vehicles category and 1 dB(A) for any other vehicle category.

For vehicle types of category M1 the increased limit values for off-road vehicles are only valid if the technically permissible maximum laden mass > 2 tons.

6.2.2.3. Limit values shall be increased by 2 dB(A) for wheelchair accessible vehicles of category M1 constructed or converted specifically so that they accommodate one or more persons seated in their wheelchairs when travelling on the road, and armoured vehicles, as defined in paragraph 2.5.2. of R.E.3.

6.2.2.4. For vehicle types of category M3 having a gasoline only engine, the applicable limit value is increased by 2 dB(A).

6.2.2.5. For vehicle types of category N1 having a technically permissible maximum laden mass of less than or equal to 2.5 tons, the engine capacity not exceeding 660 cc and the power-to-mass ratio (PMR) calculated by using the technically permissible maximum laden mass not exceeding 35 and a horizontal distance "d" between the front axle and the driver's seat R point of less than 1,100 mm, the limits of the vehicle types of category N1 having a technically permissible maximum laden mass above 2.5 tons apply.

6.2.3. Additional sound emission provisions

The Additional Sound Emission Provisions (ASEP) apply only to vehicles of categories M1 and N1 equipped with an internal combustion engine.

Vehicles are deemed to fulfil the requirements of Annex 7, if the vehicle manufacturer provides technical documents to the type approval authority showing, that the difference between maximum and minimum engine speed of the vehicles at BB' for any test condition inside the ASEP control range defined in paragraph 3.3. of Annex 7 to this Regulation (including Annex 3 conditions) does not exceed 0.15 x S. This article is intended especially for non-lockable transmissions with variable gear ratios (CVT).

Vehicles are exempted from ASEP if one of the following conditions is fulfilled:

(a) For vehicles of category N1, if the engine capacity does not exceed 660 cc and the power-to-mass ratio PMR calculated by using the technically permissible maximum laden mass does not exceed 35.

(b) For vehicles of category N1, if the payload is at least 850 kg and the power-to-mass ratio calculated by using the technically permissible maximum laden mass does not exceed 40.

(c) For vehicles of category N1 or M1 derived from N1 if the technically permissible maximum laden mass is greater than 2.5 tons and the R-point height is greater than 850 mm from the ground and the power- to-mass ratio calculated by using the technically permissible maximum laden mass does not exceed 40.

The sound emission of the vehicle under typical on-road driving conditions, which are different from those under which the type-approval test set out in Annex 3 and Annex 7 was carried out, shall not deviate from the test result in a significant manner.

6.2.3.1. The vehicle manufacturer shall not intentionally alter, adjust, or introduce any mechanical, electrical, thermal, or other device or procedure solely for the purpose of fulfilling the sound emission requirements as specified under this Regulation which is not operational during typical on-road operation.

6.2.3.2. The vehicle shall meet the requirements of Annex 7 to this Regulation.

6.2.3.3. In applying for type approval, the manufacturer shall provide a statement, in conformity with the Appendix of Annex 7, that the vehicle type to be approved complies with the requirements of paragraph 6.2.3. of this Regulation.

6.3. Specifications regarding exhaust systems containing fibrous materials

6.3.1. Requirements of Annex 4 shall be applied.

7. Modification and extension of approval of a vehicle type

7.1. Every modification of the vehicle type shall be notified to the Type Approval Authority which approved the vehicle type. The Type Approval Authority may then either:

7.1.1. Consider that the modifications made are unlikely to have an appreciable adverse effect and that in any case the vehicle still complies with the requirements, or

7.1.2. Require a further test report from the Technical Service responsible for conducting the tests.

7.2. Confirmation or refusal of approval, specifying the alterations shall be communicated by the procedure specified in paragraph 5.3. above to the Parties to the Agreement applying this Regulation.

7.3. The Type Approval Authority issuing the extension of approval shall assign a series number for such an extension and inform thereof the other Parties to the 1958 Agreement applying this Regulation by means of a communication form conforming to the model in Annex 1 to this Regulation.

8. Conformity of production

8.1 The conformity of production procedures shall comply with those set out in the Agreement, Appendix 2 (E/ECE/324-E/ECE/TRANS/505/Rev.2) with the following requirements:

8.1.1. Vehicles approved according to this Regulation shall be so manufactured as to conform to the type approved by meeting the requirements of paragraph 6. above.

8.1.2. The minimum requirements for conformity of production control procedures of Annex 6 to this Regulation shall be complied with.

8.2. The authority which has granted type approval may at any time verify the conformity control methods applied in each production facility. The normal frequency of these verifications shall be one every two years.

9. Penalties for non-conformity of production

9.1. The approval granted in respect of a vehicle type pursuant to this Regulation may be withdrawn if the requirements set forth above are not met.

9.2. If a Contracting Party to the Agreement applying this Regulation withdraws an approval it has previously granted, it shall forthwith so notify the other Contracting Parties applying this Regulation, by means of a communication form conforming to the model in Annex 1 to this Regulation.

10. Production definitively discontinued

10.1. If the holder of the approval completely ceases to manufacture a vehicle type approved in accordance with this Regulation, he shall so inform the authority which granted the approval. Upon receiving the relevant communication that authority shall inform thereof the other Parties to the 1958 Agreement applying this Regulation by means of a communication form conforming to the model in Annex 1 to this Regulation.

11. Transitional provisions

    1. As from the official date of entry into force of the 03 series of amendments to this Regulation, no Contracting Party applying this Regulation shall refuse to grant or refuse to accept type-approvals under this Regulation as amended by the 03 series of amendments.

    2. Transitional Provisions for Phase 1 (see paragraph 6.2.2. above)

      1. As from 1 July 2016, Contracting Parties applying this Regulation shall grant type-approvals only if the vehicle type to be approved meets the requirements of phase 1 (see paragraph 6.2.2. above) of this Regulation as amended by the 03 series of amendments.

As from the official date of entry into force of the 03 series of amendments, Contracting Parties applying this Regulation shall grant type approvals to the vehicle type which meets the requirements of phase 2 or phase 3 of this Regulation as amended by the 03 series of amendments.

      1. Contracting Parties applying this Regulation shall not refuse to grant extensions of type approvals for existing types which have been granted according to the 02 series of amendments to this Regulation.

      2. Until 30 June 2022, no Contracting Party applying this Regulation shall refuse national or regional type approval of a vehicle type-approved to the 02 series of amendments to this Regulation.

      3. As from 1 July 2022, Contracting Parties applying this Regulation shall not be obliged to accept for the purpose of national or regional type approval, a vehicle type approved to the preceding series of amendments to this Regulation.

      4. Even after the date of entry into force of the 03 series of amendments to this Regulation, Contracting Parties applying this Regulation may continue for national or regional purposes granting type approvals and extensions of type approvals to the preceding series of amendments to this Regulation.

    1. Transitional Provisions for Phase 2 (see paragraph 6.2.2. above)

      1. As from 1 July 2020 for vehicle types other than N2 and as from 1 July 2022 for vehicles types of category N2, Contracting Parties applying this Regulation shall grant type approvals only if the vehicle type to be approved meets the requirements of phase 2 (see paragraph 6.2.2. above) of this Regulation as amended by the 03 series of amendments.

Furthermore, as from the official date of entry into force of the 03 series of amendments, Contracting Parties applying this Regulation shall grant type approvals to the vehicle type which meets the requirements of phase 3 of this Regulation as amended by the 03 series of amendments.

      1. Contracting Parties applying this Regulation shall not refuse to grant extensions of type approvals for existing types which have been granted according to phase 1 (see paragraph 6.2.2. above) or the 02 series of amendments to this Regulation.

      2. Until 30 June 2022 for vehicle types other than N2 and until 30 June 2023 for vehicles types of category N2, no Contracting Party applying this Regulation shall refuse national or regional type approval of a vehicle type-approved to phase 1 (see paragraph 6.2.2. above) or the 02 series of amendments to this Regulation.

      3. As from 1 July 2022 for vehicle types other than N2 and as from 1 July 2023 for vehicles types of category N2, Contracting Parties applying this Regulation shall not be obliged to accept for the purpose of national or regional type approval, a vehicle type approved to phase 1 (see paragraph 6.2.2.1. above) or the preceding series of amendments to this Regulation.

      4. Even after the date of entry into force of the 03 series of amendments to this Regulation, Contracting Parties applying this Regulation may continue for national or regional purposes granting type approvals and extensions of type approvals to phase 1 (see paragraph 6.2.2. above) or the preceding series of amendments to this Regulation.

    1. Transitional Provisions for Phase 3 (see paragraph 6.2.2. above)

      1. As from 1 July 2024 for vehicle types other than N2, N3 and M3 and as from 1 July 2026 for vehicles types of category N2, N3 and M3, Contracting Parties applying this Regulation shall grant type-approvals only if the vehicle type to be approved meets the requirements of phase 3 (see paragraph 6.2.2. above) of this Regulation as amended by the 03 series of amendments.

      2. Contracting Parties applying this Regulation shall not refuse to grant extensions of type approvals for existing types which have been granted according to phase 2 according to paragraph 6.2.2. above.

      3. Until 30 June 2026 for vehicle types other than N2, N3 and M3 and until 30 June 2027 for vehicles types of category N2, N3 and M3, no Contracting Party applying this Regulation shall refuse national or regional type approval of a vehicle type-approved to phase 2 according to paragraph 6.2.2. above.

      4. As from 1 July 2026 for vehicle types other than N2, N3 and M3 and as from 1 July 2027 for vehicles types of category N2, N3 and M3, Contracting Parties applying this Regulation shall not be obliged to accept for the purpose of national or regional type approval, a vehicle type approved to phase 2 according to paragraph 6.2.2. above.

      5. Even after the date of entry into force of the 03 series of amendments to this Regulation, Contracting Parties applying this Regulation may continue for national or regional purposes granting type approvals and extensions of type approvals to phase 1 or phase 2 (see paragraph 6.2.2. above) or the preceding series of amendments to this Regulation.





    1. Notwithstanding the transitional provisions above, Contracting Parties whose application of this Regulation comes into force after the date of entry into force of the most recent series of amendments are not obliged to accept type approvals which were granted in accordance with any of the preceding series of amendments to this Regulation.

    2. Until 30 June 2019, vehicles with a serial hybrid drive train which have a combustion engine with no mechanical coupling to the power train are excluded from the requirements of paragraph 6.2.3. above.

    3. Until 30 June 2019, Contracting Parties applying this Regulation can continue to grant approvals using test sites which comply with the specifications of the preceding series of amendments to this Regulation as an alternative to Annex 3, paragraph 2.1. of this Regulation.

    4. Until 30 June 2022 for vehicle types of category N1 or for vehicle types of category M1 derived from N1 the limits according to paragraph 6.2.2. of the vehicle types of category N1 having a technically permissible maximum laden mass above 2.5 tons apply, if all the following specifications are met:

    1. Having a technically permissible maximum laden mass of less than or equal to 2.5 tons;

    2. An R-point height greater or equal to 800 mm from the ground;

    3. An engine capacity exceeding 660cc but less than 1495cc;

    4. An engine where the centre point of gravity of the engine is between 300 mm and 1,500 mm behind the front axle;

    5. And having a rear axle drive.

12. Names and addresses of Technical Services
responsible for conducting approval tests and of
Type Approval Authorities

The Contracting Parties to the 1958 Agreement applying this Regulation shall communicate to the United Nations Secretariat the names and addresses of the Technical Services responsible for conducting approval tests and of the Type Approval Authorities which grant approval and to which forms certifying approval or extension or refusal or withdrawal of approval, issued in other countries, are to be sent.





Annex 1

Communication

(maximum format: A4 (210 x 297 mm))


issued by: Name of administration:

......................................

......................................

......................................





1


5

concerning:6 Approval granted

Approval extended

Approval refused

Approval withdrawn

Production definitively discontinued

of a vehicle type with regard to its sound emission pursuant to Regulation No. 51

Approval No. …………………………….. Extension No. ……………………………

Section I

0.1. Make (trade name of manufacturer):

0.2. Type:

0.3. Means of identification of type if marked on the vehicle: 7

0.3.1. Location of that marking:

0.4. Category of vehicle:8

0.4.1. Subcategory according to paragraph 6.2.2., the 2nd column of the table and the paragraphs 6.2.2.1. to 6.2.2.5.

0.5. Company name and address of manufacturer:

0.6. Names and Address(es) of assembly plant(s):

0.7. Name and address of the manufacturer's representative (if any):

Section II

1. Additional information (where applicable): See Addendum (Appendix 1)

2. Technical Service responsible for carrying out the tests:

3. Date of test report:

4. Number of test report:

5. Remarks (if any): See Addendum (Appendix 1)

6. Place:

7. Date:

8. Signature:

9. Reasons for extensions:

Attachments:

Information package

Test report(s)

Annex 1 – Appendix 1

Addendum to the communication form No …

1. Additional information

1.1. Power plant

1.1.1. Manufacturer of the engine:

1.1.2. Manufacturer's engine code:

1.1.3 Rated maximum net power: ........... kW at ........... min-1
or maximum continuous rated power (electric motor) ........... kW

1.1.4. Pressure charger(s), Make and Type:

1.1.5. Air filter, Make and Type:

1.1.6. Intake silencer(s), Make and Type:

1.1.7. Exhaust Silencer(s), Make and Type:

1.1.8. Catalyst(s), Make and Type:

1.1.9. Particulate Trap(s), Make and Type:

1.2. Transmission

1.2.1. Type (mechanical, hydraulic, electric, etc.):

1.3. Non-engine devices designed to reduce noise:

2. Test results

2.1. Sound level of moving vehicle: dB(A)

2.2. Sound level of stationary vehicle: .......... dB(A) at . min-1

2.2.1. Sound level of compressed air, service brake: dB(A)

2.2.2. Sound level of compressed air, parking brake: dB(A)

2.2.3. Sound level of compressed air, during the pressure regulator actuation:
….. dB(A)

2.3. Data to facilitate in-use compliance test of hybrid vehicles, where an internal combustion engine cannot operate when the vehicle is stationary

2.3.1. Gear (i) or position of the gear selector chosen for the test:

2.3.2. Position of the operating switch during measurement Lwot (i), (if switch is fitted)

2.3.3. Pre-acceleration length lPA (Point of the acceleration depression in meter before line AA')

2.3.4. Sound pressure level L wot (i) dB(A)

3. Remarks:



Annex 1 – Appendix 2

Technical Information Document

0. General

0.1. Make (trade name of manufacturer):

0.2. Means of identification of type, if marked on the vehicle:9

0.2.1. Location of that marking:

0.3. Category of vehicle:10

0.4. Company name and address of manufacturer:

0.5. Name and address of the manufacturer's representative (if any):

0.6. Name(s) and address(es) of assembly plant(s):

1. General construction characteristics of the vehicle

1.1. Photographs and/or drawings of a representative vehicle:

1.2. Number of axles and wheels:11

1.2.1. Powered axles (number, position, interconnection):

1.3. Position and arrangement of the engine:

2. Masses and dimensions12 (in kg and mm) (Refer to drawing where applicable):

2.1. Range of vehicle dimensions (overall):

2.1.1. For chassis without bodywork:

2.1.1.1. Length:

2.1.1.2. Width:

2.1.2. For chassis with bodywork

2.1.2.1. Length:

2.1.2.2. Width:

2.2. Mass in running order13

(a) Minimum and maximum for each variant:

(b) Mass of each version (a matrix shall be provided):

2.3. Technically permissible maximum laden mass stated by the manufacturer:14, 15

3. Power plant16

3.1. Manufacturer of the engine:

3.1.1. Manufacturer's engine code (as marked on the engine, or other means of identification):

3.2. Internal combustion engine

3.2.1. Specific engine information

3.2.1.1. Working principle: positive ignition/compression ignition, cycle four stroke/two stroke/rotary17

3.2.1.2. Number and arrangement of cylinders:

3.2.1.2.1. Firing order:

3.2.1.3. Engine capacity:18 …. cm3

3.2.1.4. Rated maximum net power: …. kW at ….. min–1 (manufacturer's declared value)

3.2.2. Fuel feed

3.2.2.1. By fuel injection (compression ignition only): yes/no9

3.2.2.1.1. Working principle: Direct injection/pre-chamber/swirl chamber9

3.2.2.1.2. Governor

3.2.2.1.2.1. Type:

3.2.2.1.2.2. Speed at which Cut-off starts under load: …. min–1

3.2.2.2. By fuel injection (positive ignition only): yes/no9

3.2.2.2.1. Working principle: Intake manifold (single-/multi-point2)/direct injection/other (specify)9

3.2.3. Intake system

3.2.3.1. Air filter, drawings, or

3.2.3.1.1. Make(s):

3.2.3.1.2. Type(s):

3.2.3.2. Intake silencer, drawings,

3.2.3.2.1. Make(s):

3.2.3.2.2. Type(s):

3.2.4. Exhaust system

3.2.4.1. Description and/or drawing of the exhaust system:

3.2.4.2. Exhaust silencer(s):

Type, marking of exhaust silencer(s):

Where relevant for exterior noise, reducing measures in the engine compartment and on the engine:

3.2.4.3. Location of the exhaust outlet:

3.2.4.4. Exhaust silencer containing fibrous materials:

3.2.5. Catalytic convertor: yes/no9

3.2.5.1. Number of catalytic convertors and elements (provide the information below for each separate unit):

3.3. Electric motor

3.3.1. Type (winding, excitation):

3.3.1.1. Maximum hourly output: …. kW

3.3.1.2. Operating voltage: …. V

3.4. Engine or motor combination:

3.4.1. Hybrid electric vehicle: yes/no9

3.4.2. Category of hybrid electric vehicle: off-vehicle charging/not off-vehicle charging:9

3.4.3. Operating mode switch: with/without9

3.4.3.1. Selectable modes

3.4.3.1.1. Pure electric: yes/no9

3.4.3.1.2. Pure fuel consuming: yes/no9

3.4.3.1.3. Hybrid modes: yes/no9 (if yes, short description):

3.4.4. Electric motor (describe each type of electric motor separately)

3.4.4.1. Make:

3.4.4.2. Type:

3.4.4.3. Rated maximum net power: …… kW

4. Transmission19

4.1. Type (mechanical, hydraulic, electric, etc.):

4.2. Gear ratios

Gear

Internal gearbox ratios
(ratios of engine to gearbox output shaft revolutions)


Final drive ratio(s)
(ratio of gearbox output shaft to driven wheel revolutions)


Total gear ratios

Maximum for CVT20










1










2










3





















Minimum for CVT










Reverse










4.3. Maximum vehicle design speed (in km/h):21

5. Suspension

5.1. Tyres and wheels

5.1.1. Tyre/wheel combination(s)

(a) For tyres indicate size designation, load-capacity index and speed category symbol;

(b) For wheels indicate rim size(s) and off-set(s).

5.1.2. Upper and lower limits of rolling radii

5.1.2.1. Axle 1:

5.1.2.2. Axle 2:

5.1.2.3. Axle 3:

5.1.2.4. Axle 4:

etc.

6. Bodywork

6.1. Type of bodywork:

6.2. Materials used and methods of construction:

7. Miscellaneous

7.1. Details of any non-engine devices designed to reduce noise (if not covered by other items):

Signed:

Position in company:

Date:

Annex 2

Arrangements of the approval mark

Model A

(See paragraph 5.4. of this Regulation)

a = 8 mm min.

The above approval mark affixed to a vehicle shows that the vehicle type concerned has, with regard to its noise emission, been approved in the Netherlands (E 4) pursuant to Regulation No. 51 under approval No. 032439.

The first two digits of the approval number indicate that Regulation No. 51 already included the 03 series of amendments when the approval was granted.

Model B

(See paragraph 5.5. of this Regulation)

a = 8 mm min.

The above approval mark affixed to a vehicle shows that the vehicle type concerned has been approved in the Netherlands (E 4) pursuant to Regulations Nos. 51 and 33.22 The approval numbers indicate that, at the dates when the respective approvals were granted, Regulation No. 51 included the 03 series of amendments while Regulation No. 33 was in its original form.





Annex 3

Methods and instruments for measuring the sound made by motor vehicles

1. Measuring instruments

1.1. Acoustic measurements

The apparatus used for measuring the sound level shall be a precision sound‑level meter or equivalent measurement system meeting the requirements of Class 1 instruments (inclusive of the recommended windscreen, if used). These requirements are described in "IEC 61672-1:2002: Precision sound level meters", second edition, of the International Electrotechnical Commission (IEC).

Measurements shall be carried out using the "fast" response of the acoustic measurement instrument and the "A" weighting curve also described in "IEC 61672-1:2002". When using a system that includes a periodic monitoring of the A-weighted sound pressure level, a reading should be made at a time interval not greater than 30 ms.

The instruments shall be maintained and calibrated in accordance to the instructions of the instrument manufacturer.

1.2. Calibration of the entire Acoustic Measurement System for a Measurement Session

At the beginning and at the end of every measurement session the entire measurement system shall be checked by means of a sound calibrator that fulfils the requirements for sound calibrators of at least precision Class 1 according to IEC 60942:2003. Without any further adjustment the difference between the readings of two consecutive checks shall be less than or equal to 0.5 dB(A).

If this value is exceeded, the results of the measurements obtained after the previous satisfactory check shall be discarded.

1.3. Compliance with requirements

Compliance of the acoustic measurement instrumentation shall be verified by the existence of a valid certificate of compliance. These certificates shall be deemed to be valid if certification of compliance with the standards was conducted within the previous 12 month period for the sound calibration device and within the previous 24 month period for the instrumentation system. All compliance testing shall be conducted by a laboratory, which is authorized to perform calibrations traceable to the appropriate standards.

1.4. Instrumentation for speed measurements

The engine speed shall be measured with instrumentation having an accuracy of ±2 per cent or better at the engine speeds required for the measurements being performed.

The road speed of the vehicle shall be measured with instrumentation having an accuracy of at least ±0.5 km/h, when using continuous measurement devices.

If testing uses independent measurements of speed, this instrumentation shall meet specification limits of at least ±0.2 km/h.

1.5. Meteorological instrumentation

The meteorological instrumentation used to monitor the environmental conditions during the test shall include the following devices, which meet at least the given accuracy:

(a) Temperature measuring device, ±1 °C;

(b) Wind speed-measuring device, ±1.0 m/s;

(c) Barometric pressure measuring device, ±5 hPa;

(d) A relative humidity measuring device, ±5 per cent.

2. Conditions of measurement

2.1. Test Site and ambient conditions

The surface of the test track and the dimensions of the test site shall be in accordance with ISO 10844:2014.

The surface of the site shall be free of powdery snow, tall grass, loose soil or cinders. There shall be no obstacle which could affect the sound field within the vicinity of the microphone and the sound source. The observer carrying out the measurements shall so position themself as not to affect the readings of the measuring instrument.

Measurements shall not be made under adverse weather conditions. It shall be ensured that the results are not affected by gusts of wind.

The meteorological instrumentation should be positioned adjacent to the test area at a height of 1.2 m ± 0.02 m. The measurements shall be made when the ambient air temperature is within the range from 5 °C to 40 °C.

The tests shall not be carried out if the wind speed, including gusts, at microphone height exceeds 5 m/s, during the sound measurement interval.

A value representative of temperature, wind speed and direction, relative humidity, and barometric pressure shall be recorded during the sound measurement interval.

Any sound peak which appears to be unrelated to the characteristics of the general sound level of the vehicle shall be ignored in taking the readings.

The background noise shall be measured for duration of 10 seconds immediately before and after a series of vehicle tests. The measurements shall be made with the same microphones and microphone locations used during the test. The A-weighted maximum sound pressure level shall be reported.

The background noise (including any wind noise) shall be at least 10 dB(A) below the A-weighted sound pressure level produced by the vehicle under test. If the difference between the ambient noise and the measured sound is between 10 and 15 dB(A), in order to calculate the test results the appropriate correction shall be subtracted from the readings on the sound-level meter, as in the following table:

Difference between ambient noise and sound to be measured dB(A)

10

11

12

13

14

15

Correction dB(A)

0.5

0.4

0.3

0.2

0.1

0.0


2.2. Vehicle

2.2.1. The vehicle shall be representative of vehicles to be put on the market as specified by the manufacturer in agreement with the Technical Service to fulfil the requirements of this Regulation.

Measurements shall be made without any trailer, except in the case of non-separable vehicles. At the request of the manufacturer, measurements may be made on vehicles with lift axle(s) in a raised position.

Measurements shall be made on vehicles at the test mass mt specified according to the following table.

Target mass, mtarget, is used to denote the mass that N2 and N3 vehicles should be tested at. The actual test mass of the vehicle can be less due to limitations on vehicle and axle loading.

Vehicle category

Vehicle test mass


M1

mt = mro +/- 5%

N1

mt = mro +/- 5%

N2, N3

mtarget = 50 [kg/kW] x Pn [kW]

Extra loading, mxload, to reach the target mass, mtarget, of the vehicle shall be placed above the rear axle(s).

The sum of the extra loading and the rear axle load in an unladen condition, mra load unladen, is limited to 75 per cent of the technically permissible maximum laden mass allowed for the rear axle, mac ra max. The target mass shall be achieved with a tolerance of ±5 per cent.

If the centre of gravity of the extra loading cannot be aligned with the centre of the rear axle, the test mass, mt, of the vehicle shall not exceed the sum of the front axle in an unladen condition, mfa load unladen, and the rear axle load in an unladen condition, mra load unladen plus the extra loading, mxload, and the mass of the driver md.

The test mass for vehicles with more than two axles shall be the same as for a two-axle vehicle.

If the vehicle mass of a vehicle with more than two axles in an unladen condition, munladen, is greater than the test mass for the two-axle vehicle, then this vehicle shall be tested without extra loading.

If the vehicle mass of a vehicle with two axles, munladen, is greater than the target mass, then this vehicle shall be tested without extra loading.

M2, M3

mt = mro

The mass in running order shall be achieved with a tolerance of ±10%.

Incomplete

M2, M3

If the tests are carried with an incomplete vehicle not having a bodywork,

mtarget = 50 [kg/kW] x Pn [kW] is calculated in compliance with conditions above (see N2, N3 category),

or

mt = mchassisM2M3 + mxloadM2M3 = mro

The mass in running order shall be achieved with a tolerance of ±10%.

2.2.2. At the applicant's request the vehicle of a category M2, M3, N2 or N3 is deemed representative of its completed type if the tests are carried out to an incomplete vehicle not having a bodywork. In the test of an incomplete vehicle all relevant soundproofing materials, panels and noise reduction components and systems shall be fitted on the vehicle as designed by the manufacturer except a part of bodywork which is built in a later stage.

No new test shall be required due to fitting of a supplement fuel tank or re-location of the original fuel tank on condition that other parts or structures of the vehicle apparently affecting sound emissions have not been altered.

The tyres to be used for the test shall be representative for the vehicle and shall be selected by the vehicle manufacturer and recorded in Addendum to the Communication form (Annex 1, Appendix 1). They shall correspond to one of the tyre sizes designated for the vehicle as original equipment. The tyre is or will be commercially available on the market at the same time as the vehicle.23 The tyres shall be inflated to the pressure recommended by the vehicle manufacturer for the test mass of the vehicle. The tyres shall have at least 1.6 mm tread depth.

2.2.3. Before the measurements are started, the engine shall be brought to its normal operating conditions.

2.2.4. If the vehicle is fitted with more than two-wheel drive, it shall be tested in the drive which is intended for normal road use.

2.2.5. If the vehicle is fitted with fan(s) having an automatic actuating mechanism, this system shall not be interfered with during the measurements.

2.2.6. If the vehicle is equipped with an exhaust system containing fibrous materials, the exhaust system is to be conditioned before the test according to Annex 4.

2.2.7. Calculation procedure to determine extra loading of N2 and N3 vehicles only

2.2.7.1. Calculation of extra loading

The target mass, mtarget, (per kW rated power) for two-axle vehicles of category N2 and N3 is specified in the Table in paragraph 2.2.1: above.

mtarget = 50 [kg / kW] × Pn [kW] (1)

To reach the required target mass, mtarget, for a vehicle being tested, the unladen vehicle, including the mass of the driver, md, shall be loaded with an extra mass, mxload, which shall be placed above the rear axle as given in Formula (8):

mtarget = munladen + md + mxload (2)

The target mass, mtarget, shall be achieved with a tolerance of ±5 per cent.

The vehicle mass of the test vehicle in the unladen condition, munladen, is calculated by measuring on a scale the unladen front axle load, mfa load unladen, and the unladen rear axle load, mra load unladen, as given in Formula (3):

munladen = mfa load unladen + mra load unladen (3)

By using Formulae (2) and (3), the extra loading, mxload, is calculated as given in Formulae (4) and (5):

mxload = mtarget – (md + munladen) (4)

mxload = mtarget − (md + mfa load unladen + mra load unladen) (5)

The sum of the extra loading, mxload, and the unladen rear axle load, mra load unladen, is limited to 75 per cent of the technically permissible maximum laden mass for the rear axle, mac ra max, as given in Formula (6):

0,75 mac ra max ≥ mxload + mra load unladen (6)

The mxload is limited according to Formula (7):

mxload ≤ 0,75 mac ra max − mra load unladen (7)

If the calculated extra loading, mxload, in Formula (5) fulfils Formula (7), then the extra loading is equal to Formula (5). The test mass, mt, of the vehicle is as calculated from Formula (8):

mt = mxload + md + mfa load unladen + mra load unladen (8)

In this case, the test mass of the vehicle is equal to the target mass

mt = mtarget (9)

If the calculated extra loading, mxload, in Formula (5) does not fulfil Formula (7), but rather fulfils Formula (10)

mxload > 0,75 mac ra max − mra load unladen (10)

then, the extra loading, mxload, shall be as given by Formula (11):

mxload = 0,75 mac ra max − mra load unladen (11)

and the test mass, mt, of the vehicle shall be as given by Formula (12):

mt = 0,75 mac ra max + md + mfa load unladen (12)

In this case, the test mass of the vehicle is lower than the target mass

mt < mtarget (13)

2.2.7.2. Loading considerations if load cannot be aligned with the centre of rear axle

If the centre of gravity of the extra loading, mxload, cannot be aligned with the centre of the rear axle, the test mass of the vehicle, mt, shall not exceed the sum of the unladen front axle load, mfa load unladen, and the unladen rear axle load, mra load unladen, plus the extra loading, mxload, and the mass of the driver, md.

This means that if the actual front and rear axle loads are measured on a scale when the extra loading, mxload, is placed onto the vehicle and it is aligned with the centre of the rear axle, the test mass of the vehicle minus the mass of the driver is as given by Formula (14):

mt − md = mfa load laden + mra load laden (14)

Where:

mfa load laden = mfa load unladen (15)

If the centre of gravity of the extra loading cannot be aligned with the centre of the rear axle, Formula (14) is still fulfilled, but

mfa load laden > mfa load unladen (16)

because the extra loading has partly distributed its mass to the front axle. In that case, it is not allowed to add more mass onto the rear axle to compensate for the mass moved to the front axle.

2.2.7.3. Test mass for vehicles with more than two axles

If a vehicle with more than two axles is tested, then the test mass of this vehicle shall be the same as the test mass for the two-axle vehicle.

If the unladen vehicle mass of a vehicle with more than two axles is greater than the test mass for the two-axle vehicle, then this vehicle shall be tested without extra loading.

3. Methods of testing

3.1. Measurement of sound of vehicles in motion

3.1.1. General conditions of test

Two lines, AA' and BB', parallel to line PP' and situated respectively
10 m ± 0.05 m forward and 10 m ± 0.05 m rearward of line PP' shall be marked out on the test runway.

At least four measurements shall be made on each side of the vehicle and for each gear. Preliminary measurements may be made for adjustment purposes, but shall be disregarded.

The microphone shall be located at a distance of 7.5 m ± 0.05 m from the reference line CC' of the track and 1.2 m ± 0.02 m above the ground.

The reference axis for free field conditions (see IEC 61672-1:2002) shall be horizontal and directed perpendicularly towards the path of the vehicle line CC'.

3.1.2. Specific test conditions for vehicles

3.1.2.1. Vehicles of category M1, N1 and M2 ≤ 3,500 kg technically permissible maximum laden mass:

The path of the centreline of the vehicle shall follow line CC' as closely as possible throughout the entire test, from the approach to line AA' until the rear of the vehicle passes line BB'. If the vehicle is fitted with more than two-wheel drive, test it in the drive selection which is intended for normal road use.

If the vehicle is fitted with an auxiliary manual transmission or a multi-gear axle, the position used for normal urban driving shall be used. In all cases, the gear ratios for slow movements, parking or braking shall be excluded.

The test mass of the vehicle shall be according to the table of paragraph 2.2.1.

The test speed vtest is 50 km/h  1 km/h. The test speed shall be reached, when the reference point is at line PP'.

If the test speed is modified according to paragraph 3.1.2.1.4.1.(e) of Annex 3 to this Regulation, the modified test speed shall be used for both the acceleration and constant speed test.

3.1.2.1.1. Power to mass ratio index (PMR)

PMR is defined as follows:

PMR = (Pn / mro) * 1000 kg/kW, where Pn is measured in kW and mro is measured in kg according to paragraph 2.2.1. of this Annex.

If two or more sources of propulsive power operate at the conditions of test specified in paragraph 3.1.2.1 of Annex 3 to this Regulation, the total engine net power, Pn, shall be the arithmetic sum of parallel propulsive engines on the vehicle. Applicable parallel propulsive engines are those power sources which provide forward motion to the vehicle in combination at the conditions of test specified in paragraph 3.1.2.1. of Annex 3 to this Regulation. Specified power for non-combustion engines shall be the power stated by the manufacturer.

The PMR with no dimension is used for the calculation of acceleration.

3.1.2.1.2. Calculation of acceleration

Acceleration calculations are applicable to M1, N1 and M2 ≤ 3,500 kg technically permissible maximum laden mass categories only.

All accelerations are calculated using different speeds of the vehicle on the test track. 24 The formulae given are used for the calculation of awot i, awot i+1 and awot test. The speed either at AA' or PP' is defined as the vehicle speed when the reference point passes AA' (vAA') or PP' (vPP'). The speed at BB' is defined when the rear of the vehicle passes BB' (vBB'). The method used for determination of the acceleration shall be indicated in the test report.

Due to the definition of the reference point for the vehicle the length of the vehicle (lveh) is considered differently in the formula below. If the reference point is in the front of the vehicle, then l = lveh, mid: l = ½ lveh and rear: l = 0.

At the choice of the vehicle manufacturer, front engine vehicles may use
l = 5 m, and mid-engine vehicles may use l = 2.5 m.

3.1.2.1.2.1. Calculation procedure for vehicles with manual transmission, automatic transmission, adaptive transmissions and transmissions with continuous variable transmissions (CVT's) tested with locked gear ratios:

awot test = ((vBB'/3.6)² - (vAA'/3.6)²) / (2*(20+l))

awot test used in the determination of gear selection shall be the average of the four awot test, i during each valid measurement run.

Pre-acceleration may be used. The point of depressing the accelerator before line AA' shall be reported in the Addendum to the Communication form (Annex 1, Appendix 1).

3.1.2.1.2.2. Calculation procedure for vehicles with automatic transmissions, adaptive transmissions and CVT's tested with non-locked gear ratios:

awot test used in the determination of gear selection shall be the average of the four awot test, i during each valid measurement run.

If devices or measures described in paragraph 3.1.2.1.4.2. can be used to control transmission operation for the purpose of achieving test requirements, calculate awot test using the equation:

awot test = ((vBB'/3.6)² - (vAA'/3.6)²) / (2*(20+l))

Pre-acceleration may be used.

If devices or measures described in paragraph 3.1.2.1.4.2. are not used, calculate awot test using the equation:

awot_testPP-BB = ((vBB'/3.6)² - (vPP'/3.6)²) / (2*(10+l))

Pre-acceleration shall not be used.

The location of depressing the accelerator shall be where the reference point of the vehicle passes line AA'.

3.1.2.1.2.3. Target acceleration

The target acceleration aurban defines the typical acceleration in urban traffic and is derived from statistical investigations. This function depends on the PMR of a vehicle.

The target acceleration aurban is defined by:

aurban = 0.63 * log10 (PMR) - 0.09

3.1.2.1.2.4. Reference acceleration

The reference acceleration awot ref defines the required acceleration during the acceleration test on the test track. It is a function depending on the power-to-mass ratio of a vehicle. That function is different for specific vehicle categories.

The reference acceleration awot ref is defined by:

awot ref = 1.59 * log10 (PMR) -1.41 for PMR ≥ 25

awot ref = a urban = 0.63 * log10 (PMR) - 0.09 for PMR < 25

3.1.2.1.3. Partial power factor kP

The partial power factor kP (see paragraph 3.1.3.1.) is used for the weighted combination of the test results of the acceleration test and the constant speed test for vehicles of category M1 and N1 and M2 < 3,500 kg technically permissible maximum laden mass

In cases other than a single gear test, awot ref shall be used instead of awot test (see paragraph 3.1.3.1.).

3.1.2.1.4. Gear ratio selection

The selection of gear ratios for the test depends on their specific acceleration potential awot under full throttle condition, according to the reference acceleration awot ref required for the full throttle acceleration test.

If the vehicle allows different transmission setups like automatic or manual gear selection and/or has different software programs or modes (e.g. sporty, winter, adaptive) leading to valid accelerations, the vehicle manufacturer shall prove to the satisfaction of the Technical Service, that the vehicle is tested in the mode which achieves an acceleration being closest to awot ref.

The vehicle transmission, gear, or gear ratio may be controlled by electronic or mechanical measures to avoid the activation of a kick-down function.”

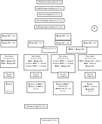
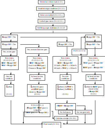
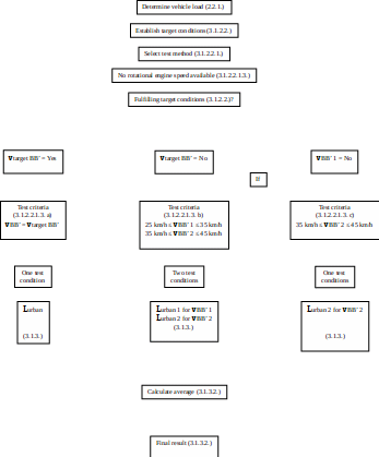
Appendix 3, Figure 3a to Figure 3e, give gear selection criteria and test run criteria for categories M1 and M2 having a technically permissible maximum laden mass not exceeding 3.500 kg and for category N1, in a flowchart form as an aid to test operation.

3.1.2.1.4.1. Vehicles with manual transmission, automatic transmissions, adaptive transmissions or CVTs tested with locked gear ratios

The following conditions for selection of gear ratios are possible:

(a) If one specific gear ratio gives an acceleration in a tolerance band of 5 per cent of the reference acceleration awot ref, not exceeding 2.0 m/s2, test with that gear ratio.

(b) If none of the gear ratios give the required acceleration, then choose a gear ratio i, with an acceleration higher and a gear ratio i+1, with an acceleration lower than the reference acceleration. If the acceleration value in gear ratio i does not exceed 2.0 m/s2, use both gear ratios for the test. The weighting ratio in relation to the reference acceleration awot ref is calculated by:

k = (awot ref – awot (i+1))/(awot (i) – awot (i+1))

(c) If the acceleration value of gear ratio i exceeds 2.0 m/s2, the first gear ratio shall be used that gives an acceleration below 2.0 m/s2 unless gear ratio i+1 provides acceleration less than aurban. In this case, two gears, i and i+1 shall be used, including the gear i with acceleration exceeding 2.0 m/s2. In other cases, no other gear shall be used. The achieved acceleration awot test during the test shall be used for the calculation of the part power factor kP instead of awot ref.

(d) If the vehicle has a transmission in which there is only one selection for the gear ratio the acceleration test is carried out in this vehicle gear selection. The achieved acceleration is then used for the calculation of the part power factor kP instead of awot ref.

(e) If rated engine speed is exceeded in a gear ratio before the vehicle passes BB' the next higher gear shall be used. If the next higher gear results in an acceleration below aurban, the vehicle test speed, vtest, shall be reduced by 2.5 km/h and the gear ratio selection shall proceed as specified by the options given in this paragraph. In no case shall the vehicle test speed be reduced below 40 km/h. In this case, a gear ratio is allowed even if awot test does not exceed aurban.

3.1.2.1.4.2. Vehicles with automatic transmission, adaptive transmissions and CVTs tested with non-locked gear ratios:

The gear selector position for full automatic operation shall be used.

The acceleration value awot test shall be calculated as defined in paragraph 3.1.2.1.2.2.

The test may then include a gear change to a lower range and a higher acceleration. A gear change to a higher range and a lower acceleration is not allowed. A gear shifting to a gear ratio which is not used in urban traffic shall be avoided.

Therefore, it is permitted to establish and use electronic or mechanical devices, including alternate gear selector positions, to prevent a downshift to a gear ratio which is typically not used for the specified test condition in urban traffic.

The achieved acceleration awot test shall be greater or equal to aurban.

If possible, the manufacturer shall take measures to avoid an acceleration value awot test greater than 2.0 m/s2.

The achieved acceleration awot test is then used for the calculation of the partial power factor kp (see paragraph 3.1.2.1.3.) instead awot ref.

3.1.2.1.5. Acceleration test

The manufacturer shall define the position of the reference point in front of line AA' of fully depressing the accelerator. The accelerator shall be fully depressed (as rapidly as is practicable) when the reference point of the vehicle reaches the defined point. The accelerator shall be kept in this depressed condition until the rear of the vehicle reaches line BB'. The accelerator shall then be released as rapidly as possible. The point of fully depressing the accelerator shall be reported in Addendum to the Communication form (Annex 1, Appendix 1). The Technical Service shall have the possibility of pretesting.

In the case of articulated vehicles consisting of two non-separable units regarded as a single vehicle, the semi-trailer shall be disregarded in determining when line BB' is crossed.

3.1.2.1.6. Constant speed test

The constant speed test shall be carried out with the same gear(s) specified for the acceleration test and a constant speed of 50 km/h with a tolerance of ±1 km/h between AA' and BB'. During the constant speed test the acceleration control shall be positioned to maintain a constant speed between AA' and BB' as specified. If the gear is locked for the acceleration test, the same gear shall be locked for the constant speed test.

The constant speed test is not required for vehicles with a PMR < 25.

3.1.2.2. Vehicles of categories M2 > 3,500 kg technically permissible maximum laden mass, M3, N2, N3:

The path of the centreline of the vehicle shall follow line CC' as closely as possible throughout the entire test, from the approach to line AA' until the rear of the vehicle passes line BB'. The test shall be conducted without a trailer or semi-trailer. If a trailer is not readily separable from the towing vehicle the trailer shall be ignored when considering the crossing of line BB'. If the vehicle incorporates equipment such as a concrete mixer, a compressor, etc., this equipment shall not be in operation during the test. The test mass of the vehicle shall be according to the table of paragraph 2.2.1. of Annex 3 to this Regulation.

The value of nBB' and vBB' used in the determination of gear and vehicle speed selection shall be the average of the four nBB', j and vBB', j values during each valid measurement run.

The value of nBB' shall be reported to a precision of 10 revolutions per minute. The reported nBB' shall be used in all subsequent calculation.

The value of vBB' shall be reported to the first digit after the decimal (xx,x). The reported vBB'' shall be used in all subsequent calculation.

Target conditions of category M2 > 3,500 kg technically permissible maximum laden mass, N2:

When the reference point passes line BB', the engine speed nBB' shall be between 70 and 74 per cent of speed S, at which the engine develops its rated maximum net power, and the vehicle speed shall be 35 km/h ± 5 km/h. Between line AA' and line BB' a stable acceleration condition shall be ensured.

Target conditions of category M3, N3:

When the reference point passes line BB', the engine speed nBB' shall be between 85 and 89 per cent of speed S, at which the engine develops its rated maximum net power, and the vehicle speed shall be 35 km/h ± 5 km/h. Between line AA' and line BB' a stable acceleration condition shall be ensured.

3.1.2.2.1. Gear ratio selection

It is the responsibility of the manufacturer to determine the correct manner of testing to achieve the required conditions.

The vehicle transmission, gear, or gear ratio, shall be chosen to be able to fulfil the target conditions according to paragraphs 3.1.2.2.1.1. or 3.1.2.2.1.2. of Annex 3 to this Regulation. The vehicle transmission, gear, or gear ratio may be controlled by electronic or mechanical measures including exclusion of kick-down function.

Appendix 3, Figure 4a to Figure 4d, give gear selection criteria and test run criteria for categories M2 having a technically permissible maximum laden mass exceeding 3,500 kg, and for category N2, M3 and N3, in a flowchart as an aid to test operation.

3.1.2.2.1.1. Manual transmission, automatic transmissions, adaptive transmissions or transmissions with continuously variable gear ratios (CVTs) tested with locked gear ratios

Stable acceleration condition shall be ensured. The gear choice is determined by the target conditions.

The following conditions for fulfilling the target conditions in paragraph 3.1.2.2. of Annex 3 to this Regulation are possible:

(a) If one gear choice fulfils both target conditions for the rotational engine speed ntarget BB’ and for the vehicle speed vtarget BB’, test with that gear.

(b) If more than one gear choice fulfils both target conditions for the rotational engine speed ntarget BB’ and for the vehicle speed vtarget BB’, test in gear i that gives velocity vBB’ gear i closest to 35 km/h.

(c) If two gear choices fulfil both target conditions for the rotational engine speed ntarget BB’ and for the vehicle speed vtarget BB’, and fulfil the following condition.

(vtarget BB’ – vBB’ gear i) = (vBB’ gear i+1 – vtarget BB’)

then both gears are taken for further calculation of Lurban.

(d) If one gear choice fulfils the target condition for the rotational engine speed ntarget BB’ but not the target condition for the vehicle speed
vtarget BB’, use two gears, gearx and geary. The target conditions for the vehicle speed for these two gears are as follows:

gearx

25 km/h ≤ vBB’x ≤ 30 km/h

and

geary

40 km/h ≤ vBB’y ≤ 45 km/h

Both gears, gearx and geary shall fulfil the target rotational engine speed ntarget BB’. Both gears shall be used for further calculation of Lurban.

If only one of the gears fulfils the target rotational engine speed,
ntarget BB’, test with that gear. This gear shall be used for further calculation of Lurban.

(e) If none of the two gears fulfils the target rotational engine speed
ntarget BB’ under condition d) then condition f) shall be chosen.

(f) If no gear choice fulfils the target rotational engine speed choose the gear that fulfils the target vehicle velocity vtarget BB’ and is closest to the target rotational engine speed ntarget BB’, but not higher than ntarget BB’.

vBB’ gear i = vtarget BB’

nBB’ gear i ≤ ntarget BB’

A stable acceleration condition shall be insured. If a stable acceleration cannot be insured in a gear, this gear shall be disregarded. In all conditions, the rated engine speed shall not be exceeded while the reference point of the vehicle is in the measurement zone. If the rated engine speed is exceeded within the measurement zone, this gear shall be disregarded.

3.1.2.2.1.2. Automatic transmission, adaptive transmissions, and transmissions with variable gear ratio tested with non-locked gear ratios

The gear selector position for full automatic operation shall be used.

The test may then include a gear change to a lower range and a higher acceleration. A gear change to a higher range and a lower acceleration is not allowed. In any case a gear change to a gear ratio that is typically not used at the specified condition as defined by the manufacturer in urban traffic shall be avoided.

Therefore, it is permitted to establish and use electronic or mechanical devices, including alternative gear selector positions, to prevent a downshift to a gear ratio that is typically not used at the specified test condition as defined by the manufacturer in urban traffic.

The following conditions for fulfilling the target conditions in paragraph 3.1.2.2. of Annex 3 to this Regulation are possible:

(a) If the choice of the gear selector position fulfils both target conditions for the rotational engine speed ntarget BB’ and for the vehicle speed
vtarget BB’, test with the gear selector in that position.

(b) If the choice of the gear selector position fulfils the target condition for the rotational engine speed ntarget BB’ but not the target condition for the vehicle speed vtarget BB’, change the target condition for the vehicle speed to two vehicle target speeds as follows:

Define vBB’1 as

25 km/h ≤ vBB’1 ≤ 35 km/h

and

Define vBB’2 as

35 km/h ≤ vBB’2 ≤ 45 km/h.

Conduct two tests, one with vBB’1 and one with vBB’2.

Both test conditions are used for further calculation of Lurban.

(c) If under condition b) the target rotational engine speed ntarget BB’ cannot be fulfilled, condition d) shall be chosen.

(d) If the choice of the gear selector position cannot fulfil the target condition for the rotational engine speed ntarget BB’ but the target condition for the vehicle speed vtarget BB’, change the target condition for the vehicle speed to two vehicle target speeds as follows:

Define vBB’1 as

25 km/h ≤ vBB’1 ≤ 30 km/h

and

Define vBB’2 as

40 km/h ≤ vBB’2 ≤ 45 km/h.

Conduct two tests, one with vBB’1 and one with vBB’2.

Use the test where nBB’ is closest to the target rotational engine speed ntarget BB’ but not higher than ntarget BB’.

nBB’ i ≤ ntarget BB’ for i = 1, 2

If the vehicle cannot fulfil the condition:

nBB’ i ≤ ntarget BB’ for i = 1, 2

condition (e) shall be used.

(e) If the choice of the gear selector position cannot fulfil the target conditions for the rotational engine speed ntarget BB’ and the target condition for the vehicle speed vtarget BB’, change the target condition for the vehicle speed to the following:

vBB’ = vtarget BB’ + 5 km/h

Conduct the test with that vehicle speed vBB’ where nBB’ is closest to the target rotational engine speed ntarget BB’. A gear change to a higher range and a lower acceleration is allowed after the vehicle passes line PP’.

(f) If the vehicle includes a transmission design that provides only a single gear selection (D) that limits engine speed during the test, the vehicle shall be tested using only the target vehicle speed vtarget BB’.

3.1.2.2.1.3. Powertrain with no combustion engine rotational engine speed available

Vehicles with a powertrain where no combustion engine rotational engine speed is available shall fulfil only the target condition for the vehicle speed vtarget BB’

The following conditions for fulfilling the target condition vtarget BB’ in paragraph 3.1.2.2. of Annex 3 to this Regulation are possible.

(a) If no rotational engine speed is available, it is necessary to fulfil only the target vehicle speed vtarget BB’.

(b) If no rotational engine speed is available and the target vehicle speed vtarget BB’ cannot be fulfilled, two test conditions shall be conducted as follows:

vBB’1 for the first test condition is defined as

25 km/h ≤ vBB’1 ≤ 35 km/h

and

vBB’2 for the second test condition is defined as

35 km/h ≤ vBB’2 ≤ 45 km/h

Both test conditions are used for further calculation of Lurban.

(c) If no rotational engine speed is available and the target vehicle speed vtarget BB’ and vBB’1 defined as

25 km/h ≤ vBB’1 ≤ 35 km/h

cannot be fulfilled, it is necessary to conduct, only one test with vBB’2 where vBB’2 is defined as

35 km/h ≤ vBB’2 ≤ 45 km/h

The test condition for vBB’2 is taken for further calculation of Lurban.

3.1.2.2.2. Acceleration test

When the reference point of the vehicle reaches the line AA' the accelerator control shall be fully depressed (without operating the automatic downshift to a lower range than normally used in urban driving) and held fully engaged until the reference point reaches BB’ + 5 m. The acceleration control unit can then be released on request of the manufacturer.

In the case of articulated vehicles consisting of two non-separable units regarded as a single vehicle, the semi-trailer shall be disregarded in determining when line BB' is crossed.

3.1.3. Interpretation of results

For vehicles of categories M1 and M2 having a maximum authorized mass not exceeding 3,500 kg, and category N1 the maximum A-weighted sound pressure level indicated during each passage of the vehicle between the two lines AA' and BB' shall be rounded to the first significant digit after the decimal place (e.g. XX,X).

For vehicles of category M2 having a maximum authorized mass exceeding 3,500 kg and categories M3, N2, and N3 the maximum A-weighted sound pressure level indicated during each passage of the reference point of the vehicle between line AA’ and line BB’ + 5 m shall be rounded, to the first significant digit after the decimal place (e.g. XX,X).

If a sound peak obviously out of character with the general sound pressure level is observed, the measurement shall be discarded. At least four measurements for each test condition shall be made on each side of the vehicle and for each gear ratio. Left and right sides may be measured simultaneously or sequentially. The first four valid consecutive measurement results, within 2 dB(A), allowing for the deletion of non-valid results (see paragraph 2.1.), shall be used for the calculation of the final result for the given side of the vehicle. The results of each side shall be averaged separately and rounded to the first decimal place. All further calculations to derive Lurban shall be done separately for the left and right vehicle side. The final value to be reported as the test result mathematically rounded to the nearest integer shall be the higher value of the two sides.

The speed measurements at AA', BB', and PP' shall be noted and used in calculations to the first significant digit after the decimal place.

The calculated acceleration awot test shall be noted to the second digit after the decimal place.

3.1.3.1. Vehicles of categories M1, N1 and M2 ≤ 3,500 kg technically permissible maximum laden mass

The calculated values for the acceleration test and the constant speed test are given by:

Lwot rep = Lwot (i+1) + k * (Lwot(i) – Lwot (i+1))

Lcrs rep = Lcrs(i+1) + k * (Lcrs (i) – Lcrs (i+1))

Where k = (awot ref – awot (i+1))/(awot (i) – awot (i+1))

In the case of a single gear ratio test the values are the test result of each test.

The final result is calculated by combining Lwot rep and Lcrs rep. The equation is:

Lurban = Lwot rep – kP * (Lwot rep – Lcrs rep)

The weighting factor kP gives the part power factor for urban driving. In cases other than a single gear test, kP is calculated by:

kP = 1 – (aurban / awot ref)

If only one gear was specified for the test, kP is given by:

kP = 1 – (aurban / awot test)

In cases where awot test is less than aurban:

kP = 0

3.1.3.2. Vehicles of categories M2 > 3,500 kg technically permissible maximum laden mass, M3, N2, N3

When the result of one test condition is used the final result Lurban is equal to the intermediate result.

When the results of two test conditions are used the arithmetic mean of the intermediate results of the two averages for each side of the two conditions shall be calculated. The final result Lurban is the higher value of the two calculated averages.

3.2. Measurement of sound emitted by stationary vehicles

3.2.1. Sound level in the vicinity of vehicles

The measurement results shall be entered into the Addendum to the Communication form (Annex 1, Appendix 1).

3.2.2. Acoustic measurements

A precision sound level meter as defined in paragraph 1.1 of this annex shall be used for the measurements.

3.2.3. Test site - local conditions (see appendix of Annex 3, Figure 2)

3.2.3.1. In the vicinity of the microphone, there shall be no obstacle that could influence the acoustical field and no person shall remain between the microphone and the sound source. The meter observer shall be positioned so as not to influence the meter reading.

3.2.4. Disturbance noise and wind interference

Readings on the measuring instruments produced by ambient noise and wind shall be at least 10 dB(A) below the sound level to be measured. A suitable windscreen may be fitted to the microphone provided that account is taken of its effect on the sensitivity of the microphone (see paragraph 1.1. of this annex).

3.2.5. Measuring method

3.2.5.1. Nature and number of measurements

The maximum sound level expressed in A-weighted decibels (dB(A)) shall be measured during the operating period referred to in paragraph 3.2.5.3.2.1.

At least three measurements shall be taken at each measuring point.

3.2.5.2. Positioning and preparation of the vehicle

The vehicle shall be located in the centre part of the test area with the gear selector in neutral position and the clutch engaged. If the design of the vehicle does not allow this, the vehicle shall be tested in conformity with the manufacturer's prescriptions for stationary engine testing. Before each series of measurements, the engine shall be brought to its normal operating condition, as specified by the manufacturer.

If the vehicle is fitted with fan(s) having an automatic actuating mechanism, this system shall not be interfered with during the sound level measurements.

The engine hood or compartment cover, if so fitted, shall be closed.

3.2.5.3. Measuring of noise in proximity to the exhaust

(see appendix of Annex 3, Figure 2)

3.2.5.3.1. Positions of the microphone

3.2.5.3.1.1. The microphone shall be located at a distance of 0.5 m ± 0.01 m from the reference point of the exhaust pipe defined in Figure 2 and at an angle of 45º (±5º) to the vertical plane containing the flow axis of the pipe termination. The microphone shall be at the height of the reference point, but not less than 0.2 m from the ground surface. The reference axis of the microphone shall lie in a plane parallel to the ground surface and shall be directed towards the reference point on the exhaust outlet.

If two microphone positions are possible, the location farthest laterally from the vehicle longitudinal centreline shall be used.

If the flow axis of the exhaust outlet pipe is at 90º to the vehicle longitudinal centreline, the microphone shall be located at the point, which is furthest from the engine.

3.2.5.3.1.2. For vehicles having an exhaust provided with outlets spaced more than 0.3 m apart, one measurement is made for each outlet. The highest level shall be recorded.

3.2.5.3.1.3. In the case of an exhaust provided with two or more outlets spaced less than 0.3 m apart and which are connected to the same silencer; the microphone position is related to the outlet nearest to one extreme edge of the vehicle or, when such outlet does not exist, to the outlet, which is highest above the ground.

3.2.5.3.1.4. For vehicles with a vertical exhaust (e.g. commercial vehicles) the microphone shall be placed at the height of the exhaust outlet. Its axis shall be vertical and oriented upwards. It shall be placed at a distance of 0.5 m ± 0.01 m from the exhaust pipe reference point, but never less than 0.2 m from the side of the vehicle nearest to the exhaust.

3.2.5.3.1.5. For exhaust outlets located under the vehicle body, the microphone shall be located a minimum of 0.2 m from the nearest part of the vehicle, at a point closest to, but never less than 0.5 m from the exhaust pipe reference point, and at a height of 0.2 m above the ground, and not in line with the exhaust flow. The angularity requirement in paragraph 3.2.5.3.1.2. may not be met in some cases.

3.2.5.3.1.6. Examples of the position of the microphone, depending on the location of the exhaust pipe, are given in Figures 3a-3d in Appendix 1 to Annex 3.

3.2.5.3.2. Operating conditions of the engine

3.2.5.3.2.1. Target engine speed

The target engine speed is defined as:

(a) 75 per cent of the rated engine speed S for vehicles with a rated engine
speed ≤ 5,000 min-1;

(b) 3.750 min-1 for vehicles with a rated engine speed above 5.000 min-1
and below 7,500 min-1;

(c) 50 per cent of the rated engine speed S for vehicles with a rated engine
speed ≥ 7,500 min-1.

If the vehicle cannot reach the engine speed as stated above, the target engine speed shall be 5 per cent below the maximum possible engine speed for that stationary test.

3.2.5.3.2.2. Test procedure

The engine speed shall be gradually increased from idle to the target engine speed, not exceeding the tolerance band of ±3 per cent of the target engine speed, and held constant. Then the throttle control shall be rapidly released and the engine speed shall be returned to idle. The sound pressure level shall be measured during a period of operation consisting of a maintaining constant engine speed of 1 second and throughout the entire deceleration period. The maximum sound level meter reading during this period of operation, mathematically rounded to the first decimal place, is taken as the test value.

3.2.5.3.2.3. Test validation

The measurement shall be regarded as valid if the test engine speed does not deviate from the target engine speed by more than ±3 per cent for at least 1 second.

3.2.6. Results

At least three measurements for each test position shall be made. The maximum A-weighted sound pressure level indicated during each of the three measurements shall be recorded. The first three valid consecutive measurement results, within 2 dB(A), allowing for the deletion of non-valid results (see paragraph 2.1. except the specifications of the test site), shall be used for the determination of the final result for the given measurement position. The maximum sound level, for all measurement positions, and of the three measurement results, constitutes the final result.

4. Sound from the hybrid vehicle of categories M1 in motion, where an internal combustion engine cannot operate when the vehicle is stationary (data reported to facilitate testing of the vehicle in use).

4.1. In order to facilitate in-use compliance test of hybrid vehicles – where an internal combustion engine cannot operate when the vehicle is stationary –, the following information relating to the sound-pressure level measurements carried out in accordance with paragraph 3.1. of Annex 3 for the motor vehicles in motion is referred to as in-use compliance reference data:

(a) Gear (i) or, for vehicles tested with non-locked gear ratios, the position of the gear selector chosen for the test;

(b) Position of the operating switch during measurement of the sound pressure level Lwot (i) (if switch is fitted);

(c) The pre-acceleration length lPA in m;

(d) The average vehicle speed in km/h at the beginning of the full throttle acceleration for tests in gear (i); and

(e) The sound pressure level Lwot (i) in dB(A) of the wide-open-throttle tests in gear (i), defined as the maximum of the two values resulting from averaging the individual measurement results at each microphone position separately.

4.2. The in-use compliance reference data shall be entered in the type approval certificate as specified in paragraph 2.3. of the Addendum to the Communication form (Annex 1, Appendix 1).

Annex 3 - Appendix

Figure 1

Measuring positions for vehicles in motion










Figure 2

Reference point for measurement of sound emitted by stationary vehicles



Figure 3a Figure 3b


















































































































Figure 3c Figure 3d





























Figure 3a

Flowchart for vehicles tested according to paragraph 3.1.2.1. of Annex 3 to this Regulation – Lurban computation






Figure 3b

Flowchart for vehicles tested according to paragraph 3.1.2.1. of Annex 3 to this Regulation -
Gear selection using locked gear PART 1














Figure 3c

Flowchart for vehicles tested according to paragraph 3.1.2.1. of Annex 3 to this Regulation –
Gear selection using locked gear PART 2






Figure 3d

Flowchart for vehicles tested according to paragraph 3.1.2.1. of Annex 3 to this Regulation –
Gear selection using locked gear PART 3






Figure 3e

Flowchart for vehicles tested according to paragraph 3.1.2.1. of Annex 3 to this Regulation –
Gear Selection using non-locked gears









Figure 4a*

Flowchart for vehicles tested according to paragraph 3.1.2.2. of Annex 3 to this Regulation –
Test in locked gears






Figure 4b*

Flowchart for vehicles tested according to paragraph 3.1.2.2. of Annex 3 to this Regulation –
Test in non-locked gears PART 1






Figure 4c*

Flowchart for vehicles tested according to paragraph 3.1.2.2. of Annex 3 to this Regulation –
Test in non-locked gears PART 2







Figure 4d*

Flowchart for vehicles tested according to paragraph 3.1.2.2. of Annex 3 to this Regulation –
Test for no- combustion engine speed available









Note:

* Broaden the window for the target vehicle speed vtarget BB’ for vehicles of category M2>3,500 kg technically permissible maximum laden mass and for vehicles of category N2, M3 and N3.

The target vehicle velocity vtarget BB’ is defined as vtarget BB’ = 35 km/h ± 5 km/h which results in a window for the velocity vBB’, when the reference point passes line BB’, from 30 km/h to 40 km/h. If the target vehicle velocity vtarget BB’ is changed into two target vehicle velocities, a lower and a higher one, the following is meant: The lower target vehicle velocity is defined as the target vehicle velocity vtarget BB’ reduced by 5 km/h (v target BB’ - 5 km/h) which results in a window for the velocity vBB’ 1, when the reference point passes line BB’, from 25 km/h to 35 km/h.

25 km/h ≤ vBB’1 ≤ 35 km/h.

The higher target vehicle velocity is defined as the target vehicle velocity vtarget BB’ increased by 5 km/h (vtarget BB’ + 5 km/h) which results in a window for the velocity vBB’2, when the reference point passes line BB’, from 35 km/h to 45 km/h.

35 km/h ≤ vBB’2 ≤ 45 km/h.




Annex 4

Exhaust silencing systems containing acoustically absorbing fibrous materials

1. General

Sound absorbing fibrous materials may be used in silencing systems or components thereof only if

(a) The exhaust gas is not in contact with the fibrous materials; or if

(b) The silencing system or components thereof are of the same design family as systems or components for which it has been proven, in the course of type approval process in accordance with the requirements of this regulation for another vehicle-type, that they are not subject to deterioration.

Unless one of these conditions is fulfilled, the complete silencing system or components thereof shall be submitted to a conventional conditioning using one of three installations and procedures described below.

1.1. Continuous road operation for 10,000 km

1.1.1. 50 ± 20 per cent of this operation shall consist of urban driving and the remaining operation shall be long-distance runs at high speed; continuous road operation may be replaced by a corresponding test-track programme.

1.1.2. The two speed regimes shall be alternated at least twice.

1.1.3. The complete test programme shall include a minimum of 10 breaks of at least three hours duration in order to reproduce the effects of cooling and any condensation which may occur.

1.2. Conditioning on a test bench

1.2.1. Using standard parts and observing the vehicle manufacturer's instructions, the silencing system or components thereof shall be fitted to the vehicle referred to in paragraph 3.3. of this Regulation or the engine referred to in paragraph 3.4. of this Regulation. In the former case the vehicle shall be mounted on a roller dynamometer. In the second case, the engine shall be coupled to a dynamometer.

1.2.2. The test shall be conducted in six six-hour periods with a break of at least 12 hours between each period in order to reproduce the effects of cooling any condensation which may occur.

1.2.3. During each six-hour period, the engine shall be run, under the following conditions:

(a) Five minutes at idling speed;

(b) One-hour sequence under 1/4 load at 3/4 of rated maximum speed (S);

(c) One-hour sequence under 1/2 load at 3/4 of rated maximum speed (S);

(d) 10-minute sequence under full load at 3/4 of rated maximum speed (S);

(e) 15-minute sequence under 1/2 load at rated maximum speed (S);

(f) 30-minute sequence under 1/4 load at rated maximum speed (S).

Each period shall comprise two sequenced sets of the six above-mentioned conditions in consecutive order from (a) to (f).

1.2.4. During the test, the silencing system or components thereof shall not be cooled by a forced draught simulating normal airflow around the vehicle. Nevertheless, at the request of the manufacturer, the silencing system or components thereof may be cooled in order not to exceed the temperature recorded at its inlet when the vehicle is running at maximum speed.

1.3. Conditioning by pulsation

1.3.1. The silencing system or components thereof shall be fitted to the vehicle referred to in paragraph 3.3. of this Regulation or the engine referred to in paragraph 3.4. of this Regulation. In the former case the vehicle shall be mounted on a roller dynamometer.

In the second case, the engine shall be mounted on a dynamometer. The test apparatus, a detailed diagram of which is shown in Figure 1 of the appendix to this annex shall be fitted at the outlet of the silencing system. Any other apparatus providing equivalent results is acceptable.

1.3.2. The test apparatus shall be adjusted in such a way that the exhaust-gas flow is alternatively interrupted and re-established by the quick-action valve for 2,500 cycles.

1.3.3. The valve shall open when the exhaust-gas back pressure, measured at least 100 mm downstream of the intake flange, reaches a value of between 35 and 40 kPa. It shall close when this pressure does not differ by more than 10 per cent from its stabilized value with the valve open.

1.3.4. The time-delay switch shall be set for the duration of gas exhaust resulting from the provisions laid down in paragraph 1.3.3. above.

1.3.5. Engine speed shall be 75 per cent of the rated engine speed (S) at which the engine develops rated maximum net power.

1.3.6. The power indicated by the dynamometer shall be 50 per cent of the full-throttle power measured at 75 per cent of rated engine speed (S).

1.3.7. Any drain holes shall be closed off during the test.

1.3.8. The entire test shall be completed within 48 hours.

If necessary, one cooling period will be observed after each hour.





Annex 4 - Appendix

Figure 1

Test apparatus for conditioning by pulsation






1. Inlet flange or sleeve for connection to the rear of the test exhaust system.

2. Hand-operated regulating valve.

3. Compensating reservoir with a maximum capacity of 40 l and a filling time of not less than one second.

4. Pressure switch with an operating range of 0.05 to 2.5 bar.

5. Time delay switch.

6. Pulse counter.

7. Quick-acting valve, such as exhaust brake valve 60 mm in diameter, operated by a pneumatic cylinder with an output of 120 N at 4 bar. The response time, both when opening and closing, shall not exceed 0.5 second.

8. Exhaust gas evacuation.

9. Flexible pipe.

10. Pressure gauge.





Annex 5

Compressed air noise

1. Method of measurement

The measurement is performed at microphone positions 2 and 6 according to Figure 1, with the vehicle stationary. The highest A-weighted sound level is registered during venting the pressure regulator and during ventilating after the use of both the service and parking brakes.

The noise during venting the pressure regulator is measured with the engine at idling speed. The ventilating noise is registered while operating the service and parking brakes; before each measurement, the air-compressor unit has to be brought up to the highest permissible operating pressure, and then the engine switched off.

2. Evaluation of the results

For all microphone positions two measurements are taken. In order to compensate for inaccuracies of the measuring equipment, the meter reading is reduced by 1 dB(A), and the reduced value is taken as the result of measurement. The results are taken as valid if the difference between the measurements at one microphone position does not exceed 2 dB(A). The highest value measured is taken as the result. If this value exceeds the sound limit by 1 dB(A), two additional measurements are to be taken at the corresponding microphone position.

In this case, three out of the four results of measurement obtained at this position have to comply with the sound limit.

3. Limiting value

The sound level shall not exceed the limit of 72 dB(A).





Annex 5 - Appendix

Figure 1

Microphone positions for measurement of compressed air noise



The measurement is performed at the stationary vehicle according to Figure 1, using two microphone positions at a distance of 7 m from the contour of the vehicles, and at 1.2 m above ground.









Annex 6

Checks on conformity of production

1. General

These requirements are consistent with the test for checking Conformity of Production (COP) according to paragraph 8. of this Regulation.

2. Testing procedure

The test site and measuring instruments shall be those as described in Annex 3.

2.1. The vehicle(s) under test shall be subjected to the test for measurement of sound of vehicle in motion as described in paragraph 3.1. of Annex 3.

2.2. Compressed air noise

Vehicles having maximum mass exceeding 2,800 kg and equipped with compressed air systems shall be subjected to an additional test for measurement of the compressed air noise as described in paragraph 1. of Annex 5.

2.3. Additional Sound Emission Provisions (ASEP)

The vehicle manufacturer shall assess the compliance with ASEP by an appropriate evaluation (for example, but not limited to, part checks) or may perform the test described in Annex 7.

3. Sampling and evaluation of the results

One vehicle shall be chosen and subjected to the tests set out in point 2. If the sound level of the vehicle tested does not exceed by more than 1 dB(A) the limit value prescribed in Annex 3, and, where appropriate, paragraph 3. of Annex 5, the vehicle type shall be considered to conform to the requirements of this Regulation.

If one of the test results does not fulfil the COP requirements of this annex and of paragraph 8. of the main body of this Regulation two more vehicles of the same type shall be tested pursuant to paragraph 2. above.

If the test results for the second and the third vehicle fulfil the COP requirements of this annex and of paragraph 8. of the main body of this Regulation, the vehicle is considered in compliance with regard to the COP.

If one of the test results of the second or third vehicle does not fulfil the COP requirements of this annex and of paragraph 8. of the main body of this Regulation the vehicle type shall be considered not to conform to the requirements of this Regulation and the manufacturer shall take the necessary measures to re-establish the conformity.





Annex 7

Measuring method to evaluate compliance with the Additional Sound Emission Provisions

Only applicable for vehicles as specified in paragraph 6.2.3. of this Regulation

1. General

This annex describes a measuring method to evaluate compliance of the vehicle with the additional sound emission provisions (ASEP) conforming to paragraph 6.2.3. of this Regulation.

It is not mandatory to perform actual tests when applying for type-approval. The manufacturer shall sign the declaration of compliance set out in Appendix 1. The approval authority may ask for additional information about the declaration of compliance and carry out the tests described below.

The procedure set out in this annex requires the performance of a test in accordance with Annex 3. The test specified in Annex 3 shall be carried out on the same test track under conditions similar to those required in the tests prescribed in this annex.

2. Measuring method

2.1. Measuring instruments and condition of measurements

Unless otherwise specified, the measuring instruments, the conditions of the measurements and the condition of the vehicle are equivalent to those specified in Annex 3, paragraphs 1. and 2.

If the vehicle has different modes that affect sound emission, all modes shall comply with the requirements in this annex. In the case where the manufacturer has performed tests to prove to the approval authority compliance with the above requirements, the modes used during those tests shall be reported in a test report.

2.2. Method of testing

Unless otherwise specified, the conditions and procedures of Annex 3, paragraphs 3.1. to 3.1.2.1.2.2. shall be used. For the purpose of this annex, single test runs are measured and evaluated.

2.3. Control range

Operation conditions are as follows:

Vehicle speed VAA_ASEP: vAA ≥ 20 km/h

Vehicle acceleration aWOT_ASEP: aWOT ≤ 5.0 m/s2

Engine speed nBB_ASEP nBB ≤ 2.0 * PMR-0.222 * S or

nBB ≤ 0.9 * S, whichever is the lowest

Vehicle speed VBB_ASEP:

if nBB_ASEP is reached in one gear vBB ≤ 70 km/h

in all other cases vBB ≤ 80 km/h

gears κ ≤ gear i as determined in Annex 3

If the vehicle, in the lowest valid gear, does not achieve the maximum engine speed below 70 km/h, the vehicle speed limit is 80 km/h.

2.4. Gear ratios

The ASEP requirements apply to every gear ratio κ that leads to test results within the control range as defined in paragraph 2.3. of this annex.

In case of vehicles with automatic transmissions, adaptive transmissions and CVT's tested with non-locked gear ratios, the test may include a gear ratio change to a lower range and a higher acceleration. A gear change to a higher range and a lower acceleration is not allowed. A gear shift which leads to a condition that is not in compliance with the boundary conditions shall be avoided. In such a case, it is permitted to establish and use electronic or mechanical devices, including alternate gear selector positions.

2.5. Target conditions

The sound emission shall be measured in each valid gear ratio at the four test points as specified below.

The first test point P1 is defined by using an entry speed vAA of 20 km/h. If a stable acceleration condition cannot be achieved, the speed shall be increased in steps of 5 km/h until a stable acceleration is reached.

The fourth test point P4 is defined by the maximum vehicle speed at BB' in that gear ratio within the boundary conditions according to paragraph 2.3.

The other two test points are defined by the following formula:

Test Point Pj: vBB_j = vBB_1 + ((j - 1) / 3) * (vBB_4 - vBB_1) for j = 2 and 3

Where:

vBB_1 = vehicle speed at BB' of test point P1

vBB_4 = vehicle speed at BB' of test point P4

Tolerance for vBB_j: ±3 km/h

For all test points the boundary conditions as specified in paragraph 2.3. shall be met.

2.6. Test of the vehicle

The path of the centreline of the vehicle shall follow line CC' as closely as possible throughout the entire test, starting from the approach to line AA' until the rear of the vehicle passes line BB'.

At line AA' the accelerator shall be fully depressed. To achieve a more stable acceleration or to avoid a down shift between line AA' and BB' pre-acceleration before line AA' may be used. The accelerator shall be kept in depressed condition until the rear of the vehicle reaches line BB'.

For every separate test run, the following parameters shall be determined and noted:

The maximum A-weighted sound pressure level of both sides of the vehicle, indicated during each passage of the vehicle between the two lines AA' and BB', shall be mathematically rounded to the first decimal place (Lwot,κj). If a sound peak obviously out of character with the general sound pressure level is observed, the measurement shall be discarded. Left and right side may be measured simultaneously or separately.

The vehicle speed readings at AA' and BB' shall be reported with the first significant digit after the decimal place. (vAA,κj; vBB,κj)

If applicable, the engine speed readings at AA' and BB' shall be reported as a full integer value (nAA,κj; nBB,κj).

The calculated acceleration shall be determined in accordance to the formula in paragraph 3.1.2.1.2. of Annex 3 and reported to the second digit after the decimal place (awot,test,κj).

3. Analysis of results

3.1. Determination of the anchor point for each gear ratio

The anchor point consists of the maximum sound level Lwoti, the reported engine speed nwoti and vehicle speed vwoti at BB' of gear ratio i of the acceleration test in Annex 3.

Lanchor,κ = Lwoti,Annex 3

nanchor,κ = nBB,woti,Annex 3

vanchor,κ = vBB,woti,Annex 3

3.2. Slope of the regression line for each gear

The sound measurements shall be evaluated as function of engine speed according to paragraph 3.2.1.

3.2.1. Calculation of the slope of the regression line for each gear

The linear regression line is calculated using the anchor point and the four correlated additional measurements.

(in dB(A)/1,000 min-1)

With and  ;

Where nj = engine speed measured at line BB'

3.2.2. Slope of the regression line for each gear

The slopeκ of a particular gear for the further calculation is the derived result of the calculation in paragraph 3.2.1. rounded to the first decimal place, but not higher than 5 dB(A)/1,000 min-1.

3.3. Calculation of the linear sound level increase expected for each measurement

The sound level LASEP,κj for measurement point j and gear κ shall be calculated using the engine speeds measured for each measurement point, using the slope specified in paragraph 3.2. above to the specific anchor point for each gear ratio.

For nBB_κ,j ≤ nanchor,κ:

LASEP_κ,j = Lanchor_κ + (Slopeκ - Y) * (nBB_κ,j - nanchor,κ) / 1,000

For nBB_κ,j > nanchor,κ:

LASEP_κ,j = Lanchor_κ + (Slopeκ + Y) * (nBB_κ,j - nanchor,κ) / 1,000

Where Y= 1

3.4. Samples

On request of the type approval authority two additional runs within the boundary conditions according to paragraph 2.3. of this annex shall be carried out.

4. Interpretation of results

Every individual sound measurement shall be evaluated.

The sound level of every specified measurement point shall not exceed the limits given below:

Lκj ≤ LASEP_κ.j + x

With:

x = 3 dB(A) for vehicle with a non-lockable automatic transmission or non-lockable CVT

x = 2 dB(A) + limit value - Lurban of Annex 3 for all other vehicles

If the measured sound level at a point exceeds the limit, two additional measurements at the same point shall be carried out to verify the measurement uncertainty. The vehicle is still in compliance with ASEP, if the average of the three valid measurements at this specific point fulfils the specification.

5. Reference sound assessment

The reference sound is assessed at a single point in one discrete gear, simulating an acceleration condition starting with an entry speed at vaa equal to 50 km/h and assuming an exit speed at vbb equal to 61 km/h. The sound compliance at this point can either be calculated using the results of paragraph 3.2.2. and the specification below or be evaluated by direct measurement using the gear as specified below.

5.1. The determination of gear κ is as follows:

κ = 3 for all manual transmission and for automatic transmission with up to 5 gears;

κ = 4 for automatic transmission with 6 or more gears.

If no discrete gears are available, e.g. for non-lockable automatic transmissions or non-lockable CVTs, the gear ratio for further calculation shall be determined from the acceleration test result in Annex 3 using the reported engine speed and vehicle speed at line BB'.

5.2. Determination of reference engine speed nref_κ

The reference engine speed, nref_κ, shall be calculated using the gear ratio of gear κ at the reference speed of vref = 61 km/h.

    1. Calculation of Lref

Lref = Lanchor_κ + Slopeκ * (nref_κ - nanchor_κ) / 1,000

Lref shall be less than or equal to 76 dB(A).

For vehicles fitted with a manual gear box having more than four forward gears and equipped with an engine developing a rated maximum net power greater than 140 kW (according to Regulation No. 85) and having a maximum-power/maximum-mass ratio greater than 75, Lref shall be less than or equal to 79 dB(A).

For vehicles fitted with an automatic gear box having more than four forward gears and equipped with an engine developing a rated maximum net power greater than 140 kW (according to Regulation No. 85) and having a maximum-power/maximum-mass ratio greater than 75, Lref shall be less than or equal to 78 dB(A).

6. Evaluation of ASEP using the principle of Lurban

6.1. General

This evaluation procedure is an alternative selected by the vehicle manufacturer to the procedure described in paragraph 3. of this annex and is applicable for all vehicle technologies. It is the responsibility of the vehicle manufacturer to determine the correct manner of testing. Unless otherwise specified, all testing and calculation shall be as specified in Annex 3 to this Regulation.

6.2. Calculation of Lurban_ASEP

From any Lwot_ASEP as measured according to this annex, Lurban_ASEP shall be calculated as follows:

(a) Calculate awot_test_ASEP using acceleration calculation from paragraph 3.1.2.1.2.1. or 3.1.2.1.2.2. of Annex 3 to this Regulation, as applicable;

(b) Determine the vehicle speed (vBB_ASEP) at BB during the Lwot_ASEP test;

(c) Calculate kP_ASEP as follows:

kP_ASEP = 1 - (aurban / awot_test_ASEP)

Test results where awot_test_ASEP are less than aurban shall be disregarded.

(d) Calculate Lurban_measured_ASEP as follows:

Lurban_measured_ ASEP = Lwot_ASEP - kP_ASEP * (Lwot_ASEP - L_crs)

For further calculation, use the Lurban from Annex 3 to this Regulation without rounding, including the digit after the decimal (xx.x).

(e) Calculate Lurban_normalized as follows:

Lurban_normalized = Lurban_measured_ASEP - Lurban

(f) Calculate Lurban_ASEP as follows:

Lurban_ASEP = Lurban_normalized - (0.15 * (V_BB_ASEP - 50))

(g) Compliance with limits:

Lurban_ASEP shall be less than or equal to 3.0 dB(A).

Annex 7 - Appendix

Statement of compliance with the additional sound emission provisions

(Maximum format: A4 (210 x 297 mm))

(Name of manufacturer) attests that vehicles of this type (type with regard to its sound emission pursuant to Regulation No. 51) comply with the requirements of paragraph 6.2.3. of Regulation No. 51.

(Name of manufacturer) makes this statement in good faith, after having performed an appropriate evaluation of the sound emission performance of the vehicles.

Date:

Name of authorized representative:

Signature of authorized representative:












* * Former title of the Agreement: Agreement Concerning the Adoption of Uniform Conditions of Approval and Reciprocal Recognition of Approval for Motor Vehicle Equipment and Parts, done at Geneva on 20 March 1958.

1  As defined in the Consolidated Resolution on the Construction of Vehicles (R.E.3.), document ECE/TRANS/WP.29/78/Rev.3, para. 2 - www.unece.org/trans/main/wp29/wp29wgs/wp29gen/wp29resolutions.html

2  The distinguishing numbers of the Contracting Parties to the 1958 Agreement are reproduced in Annex 3 to the Consolidated Resolution on the Construction of Vehicles (R.E.3), document ECE/TRANS/WP.29/78/Rev. 3, Annex 3 - www.unece.org/trans/main/wp29/wp29wgs/wp29gen/wp29resolutions.html

3  A test is made on a stationary vehicle in order to provide a reference value for administrations which use this method to check vehicles in use.

4  As defined in the Consolidated Resolution on the Construction of Vehicles (R.E.3.), document ECE/TRANS/WP.29/78/Rev.3, para. 2 - www.unece.org/trans/main/wp29/wp29wgs/wp29gen/wp29resolutions.html

5  Distinguishing number of the country which has granted/extended/refused/withdrawn approval (see approval provisions in the Regulation).

6  Delete what does not apply.

7  If the means of identification of type contains characters not relevant to describe the vehicle types covered by the type-approval certificate such characters shall be represented in the documentation by the symbol: '?' (e.g. ABC??123??).

8  As defined in the Consolidated Resolution on the Construction of Vehicles (R.E.3.), document ECE/TRANS/WP.29/78/Rev.3, para. 2 - www.unece.org/trans/main/wp29/wp29wgs/wp29gen/wp29resolutions.html

9  If the means of identification of type contains characters not relevant to describe the vehicle types covered by the type-approval certificate such characters shall be represented in the documentation by the symbol: '?' (e.g. ABC??123??).

10  As defined in the Consolidated Resolution on the Construction of Vehicles (R.E.3.), document ECE/TRANS/WP.29/78/Rev.3, para. 2 - www.unece.org/trans/main/wp29/wp29wgs/wp29gen/wp29resolutions.html

11  Only for the purpose of defining "off-road vehicles".

12  Standard ISO 612: 1978 — Road vehicles — Dimensions of motor vehicles and towed vehicles - terms and definitions.
(a) Where there is one version with a normal cab and another with a sleeper cab, both sets of masses and dimensions are to be stated.
(b) Optional equipment that affects the dimensions of the vehicle shall be specified.

13  The mass of the driver is assessed at 75 kg. The liquid containing systems (except those for used water that shall remain empty) are filled to 90 per cent of the capacity specified by the manufacturer. The information referred to in points 2.2. (b) do not need to be provided for vehicle categories N2, N3, M2 and M3.

14  For vehicles coupled with a trailer or a semi-trailer, which exert a significant vertical load on the coupling device or the fifth wheel, this load, divided by standard acceleration of gravity, is included in the maximum technically permissible mass. Please fill in here the upper and lower values for each variant.

15  Please fill in here the upper and lower values for each variant.

16  In the case of a vehicle that can run either on petrol, diesel, etc., or also in combination with another fuel, items shall be repeated. In the case of non-conventional engines and systems, particulars equivalent to those referred here shall be supplied by the manufacturer.

17  Delete what does not apply.

18  This value shall be calculated (π = 3.1416) and rounded off to the nearest cm³.

19  The specified particulars are to be given for any proposed variants.

20  Continuous Variable Transmission (CVT): transmission with variable gear ratios.

21  With respect to trailers, maximum speed permitted by the manufacturer.

22  The latter number is given as an example only.

23  Given that the tyre contribution for overall sound emission is significant, regard shall be given for existing regulatory provisions concerning tyre/road sound emissions. Traction tyres, snow tyres and special-use tyres as defined in paragraph 2. of Regulation No. 117 shall be excluded during type-approval and conformity of production measurements at the request of the manufacturer in accordance with Regulation No. 117.

24 2 See Annex 3, Appendix, Figure 1.